EasyManua.ls Logo

Brother BAS-415 - Page 89

Brother BAS-415
134 pages
Print Icon
To Next Page IconTo Next Page
To Next Page IconTo Next Page
To Previous Page IconTo Previous Page
To Previous Page IconTo Previous Page
Loading...
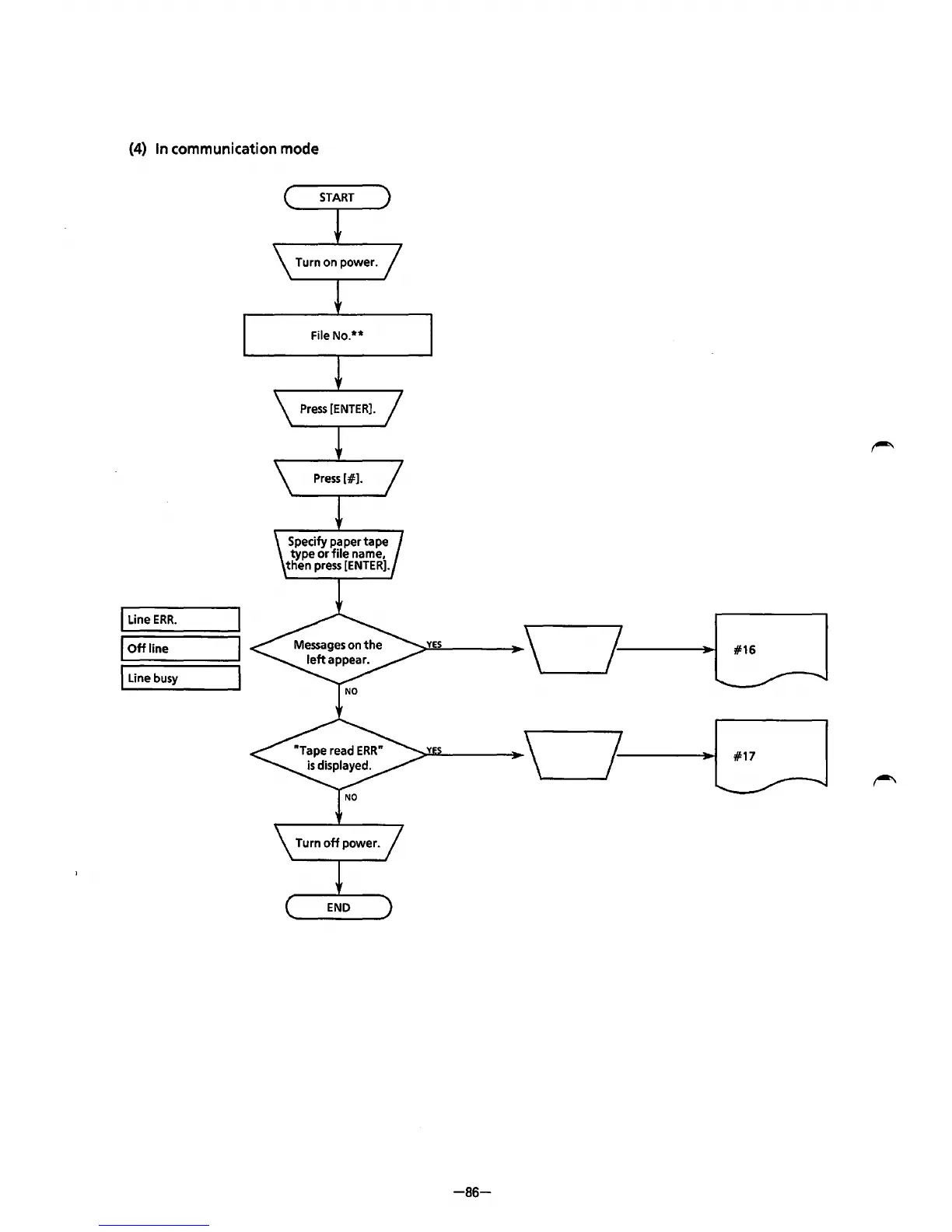
(4)
In communication mode
File
No.**
I
Line
ERR.
I Off line
I
Line
busy
---..-u
-86-
From the library of: Superior Sewing Machine & Supply LLC

Table of Contents

Related product manuals