EasyManua.ls Logo

CEA DIGITECH 400 PULSED - Wire Loading and Drive Roll Assembly; Loading Wire; Drive Rolls Assembly; TA4 Wire-Feeder Wiring Diagram

CEA DIGITECH 400 PULSED
Print Icon
To Next Page IconTo Next Page
To Next Page IconTo Next Page
To Previous Page IconTo Previous Page
To Previous Page IconTo Previous Page
Loading...
90
2101A812
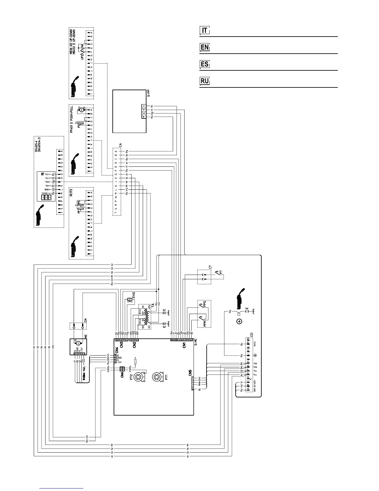
Schema elettrico TA4
Wiring diagram TA4
Esquema eléctrico TA4
Электрическая схема TA4

Table of Contents

Related product manuals