EasyManua.ls Logo

ChipBLASTER STANDARD UNIT D30-80-1 - Electrical Drawings; Daewoo;Doosan Interface

ChipBLASTER STANDARD UNIT D30-80-1
80 pages
Print Icon
To Next Page IconTo Next Page
To Next Page IconTo Next Page
To Previous Page IconTo Previous Page
To Previous Page IconTo Previous Page
Loading...
ChipBLASTER Inc
53
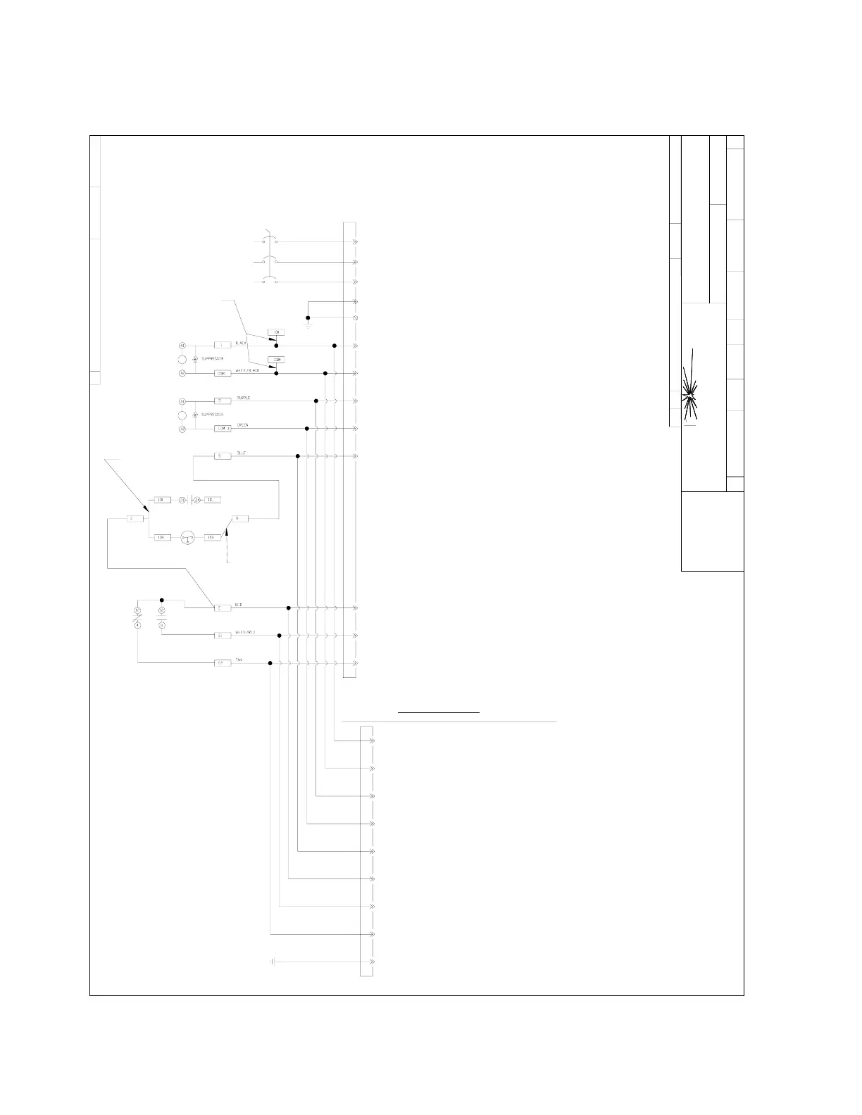
20.0. ELECTRICAL DRAWINGS (Cont.):
Daewoo/Doosan Interface – Lathe
Chip
THIS PRINT IS THE PROPERTY OF ChipBLASTER. THIS
DOCUMENT CONTAINS PROPRIETARY INFORMATION AND SUCH
INFORMATION MAY NOT BE DISCLOSED TO OTHERS FOR ANY
PURPOSE OR USED FOR MANUFACTURING PURPOSES WITHOUT
WRITTEN PERMISSION FROM ChipBLASTER.
Tolerances
0.0005
0.01
0.005
1/32
BREAK ALL SHARP EDGES
(NONACCUMULATIVE)
X.XX
REMOVE ALL BURRS &
X.X
BLASTER
X.XXXX
X.XXX
Chip
UNIT:SIZE:
C
QTY.
CUSTOMER:
APPROVED BY:
FAX: (814)724-6287
PHONE: (814)724-6278
BLASTER
www.chipblaster.com
DRAWN BY: DATE:
TITLE:
IT.
DRAWING NUMBER:
OF
SHEET: REV:
MAT'L:
PART No.
REV
DESCRIPTION
DATE
SCALE:
NOTES
DESCRIPTION
13605 S. MOSIERTOWN ROAD
MEADVILLE, PA 16335
USA
NAME
DAEWOO PUMA MX2000
D30 D16 INTERFACE TO
JRG
JRG
30JUN06
30524
33 A
NTS
1DS
3
2
1
GND (PE)
L1 TO PIN D
ChipBLASTER
STANDARD POWER INTERFACE PLUG (12 PIN)
MACHINING CENTER
5
6
7
9
8
11
12
10
ES
ES
CR1
ERROR SIGNAL (READY SIGNAL)
COMMON TO PIN A
N.C. ERROR SIGNAL (READY SIGNAL)
OPEN = OKAY TO PIN B
3 PHASE SUPPLY INPUT
REFER TO POWER
WIRING FOR
CURRENT DRAW.
NOT USED
FILTER DIRTY SIGNAL
(SET @ 15PSI)
3 PHASE SUPPLY
NOTE:
1. CR1 & CR3 COIL VOLTAGE IS 110VAC.
2. SPARE CABLE WIRES: GRAY, BROWN,PINK,
ORANGE, YELLOW, WHITE, WHITE/GREEN.
3. 12 PIN COMPONENTS
P/N 5810 (1) INSERT
P/N 5808 (1) HOUSING
4. 9 PIN COMPONENTS
P/N 5146 (1) RECEPTACLE
P/N 5149 (1) CAP
P/N 5150 (9) CRIMP PINS
P/N 0560 (1) O-RING
5. TO USE THE FILTER DIRTY SIGNAL
CONNECT TERMINAL 109 TO TERMINAL 9
6. 3 PHASE VOLTAGE IS SUPPLIED BY MACHINE
TOOL COOLANT PUMP MOTOR CONTACTOR.
7. TO USE CUSTOMERS MOTOR CONTACTOR
CONNECT TERMINAL 1 TO 100 AND COM 1
TO COM.
GND (PE) TO PIN H
4
CR3
4
9
6
7
5
2
3
1
8
CONTROL PLUG (9PIN)
OPTIONAL USE WITH MACHINE TOOL SPECIFIC INTERFACE
GND (PE)
2PS
CR1
NOTE 5
INSTALL JUMPERS
ON BOTTOM OF
THEMINAL STRIP
NOT USED
INSTALL JUMPERS
ON BOTTOM OF
THEMINAL STRIP
INSTALL JUMPERS
ON BOTTOM OF
THEMINAL STRIP
NOTE 7
NOT USED
NOT USED
L2 TO PIN E
L3 TO PIN F
FILTER CHANGE TO PIN C
NOT USED
NOT USED
NOT USED
NOT USED
NOT USED
NOT USED
NOT USED
NOT USED
NOT USED
GND (PE)
NOTE 6
20.0

Table of Contents