EasyManua.ls Logo

Clear-Com WBS-670 - WBS-670 Menu Structure; Main Screen Flowchart; Operating Screen; Power-Up Screen

Clear-Com WBS-670
62 pages
Print Icon
To Next Page IconTo Next Page
To Next Page IconTo Next Page
To Previous Page IconTo Previous Page
To Previous Page IconTo Previous Page
Loading...
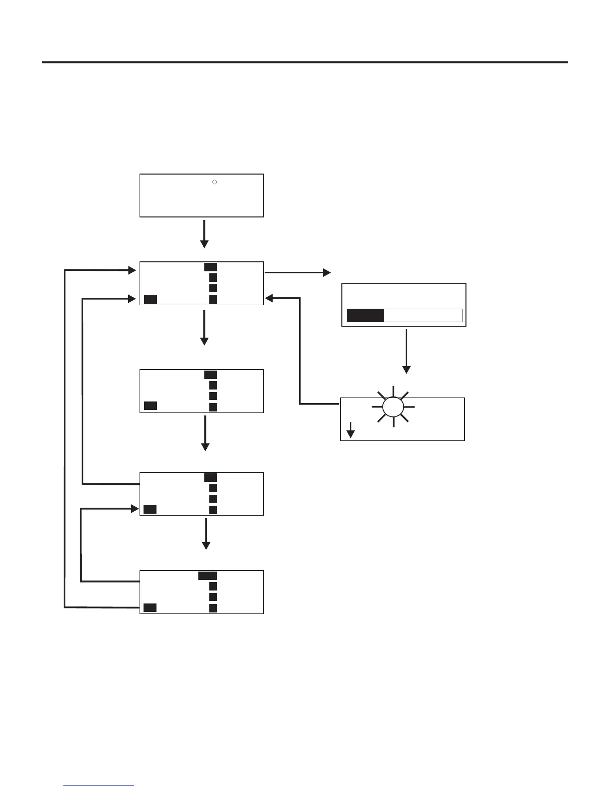
WBS-670 Menu Structure
Main Screen Flowchart
The following contains the base station menu structure and
references the pages in which further detail of that menu may
be found.
6-4
Clear-Com
Operating Screen - Pg. 6-5
Power-Up Screen - Pg. 6-5
Group/Channel Select Screen - Pg. 6-6
[MENU]
Group/Frequency Select Screen - Pg. 6-7
[MENU]
Frequency Edit Screen - Pg. 6-8
[MENU]
(User-Programmed Only)
[MENU]
Action
[MENU]
No Action
[MENU]
+
[SET]
Scan
Scan Start-up/Search Screen - Pg. 6-9
[MENU]
or
[SET]
Scan Result Screen - Pg. 6-9
[MENU]
S
Group 25u
4
R1
Tx
Tx
Tx
2
3
On
Tx
Group 25u
4
R1
Ch 01
Ch 02
Ch 03
Ch 04
2
3
Group 25u
4
R1
705.150
565.350
707.850
710.100
715.300
2
3
Group 25u
Freq Edit
4
Ch1
705.150
565.350
707.850
710.100
715.300
2
3
2
Group 03A
OK?=[SET]
Next
R
C60001
01 05
02 06
03
04 08
no
t
x
On
Tx
Tx
Tx
B40001
Other Special Key Sequences:
Lockout ........................6-10
Copy ..........................6-10
1st Use Default ..................6-10
Factory Default ..................6-10
NOTE: Pressing [MENU] within a screen after action
has occurred escapes from that action and places the
user at the current screen. Any editing that had been
done since [SET] had been pressed is aborted.
Page

Table of Contents

Related product manuals