EasyManua.ls Logo

Climax Mobile Lite - Page 45

Climax Mobile Lite
60 pages
Print Icon
To Next Page IconTo Next Page
To Next Page IconTo Next Page
To Previous Page IconTo Previous Page
To Previous Page IconTo Previous Page
Loading...
42
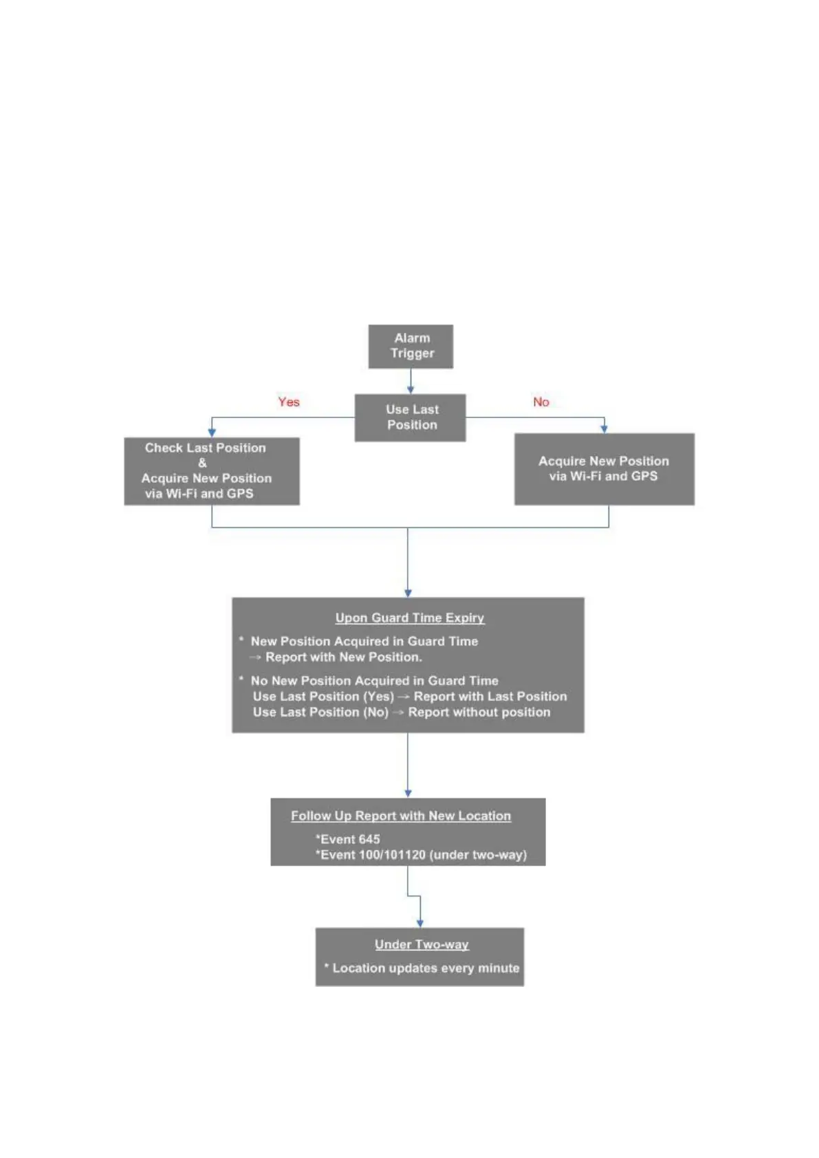
c. When new position is acquired, Mobile Lite makes follow up report
(CID 645) immediately with Location coordinates.
d. If new position is acquired under two-way communication following a
successful IP report, Mobile Lite makes report (CID 100/101/120) via
the successful IP channel with location coordinates.
During the two-way communication, Mobile Lite will keep updating
location and making report (CID 100/101/120) every minute.
Diagram:

Related product manuals