EasyManua.ls Logo

Combat HVAC NRG Control - Manager Settings

Combat HVAC NRG Control
48 pages
Print Icon
To Next Page IconTo Next Page
To Next Page IconTo Next Page
To Previous Page IconTo Previous Page
To Previous Page IconTo Previous Page
Loading...
SECTION 5: PROGRAMMING AND OPERATION
25 of 40
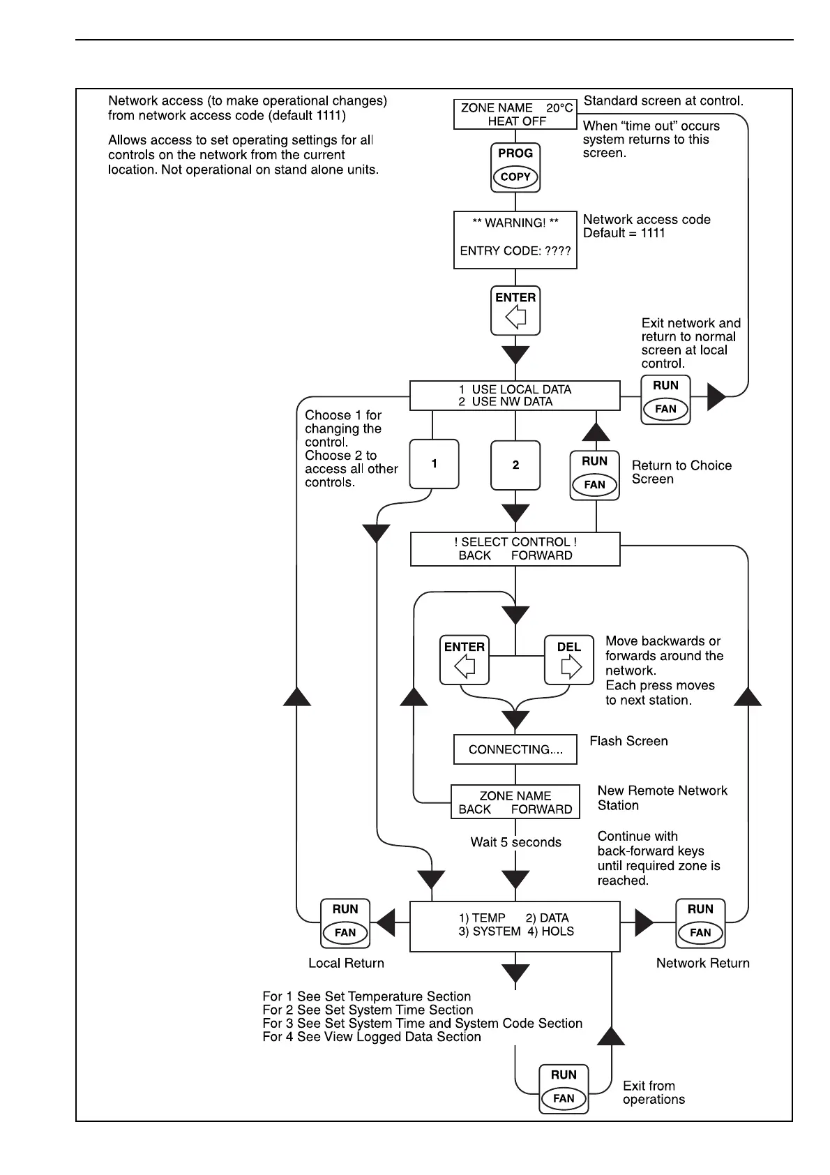
5.5 Manager Settings
5.5.1 Manager Network Access

Table of Contents