EasyManua.ls Logo

CORTINA E-OCTA PLUS - Standaard Instelling

CORTINA E-OCTA PLUS
Print Icon
To Next Page IconTo Next Page
To Next Page IconTo Next Page
To Previous Page IconTo Previous Page
To Previous Page IconTo Previous Page
Loading...
CONSUMENTENHANDLEIDING AANDRIJFSYSTEEM MET M400
18
6.3 Standaard instelling
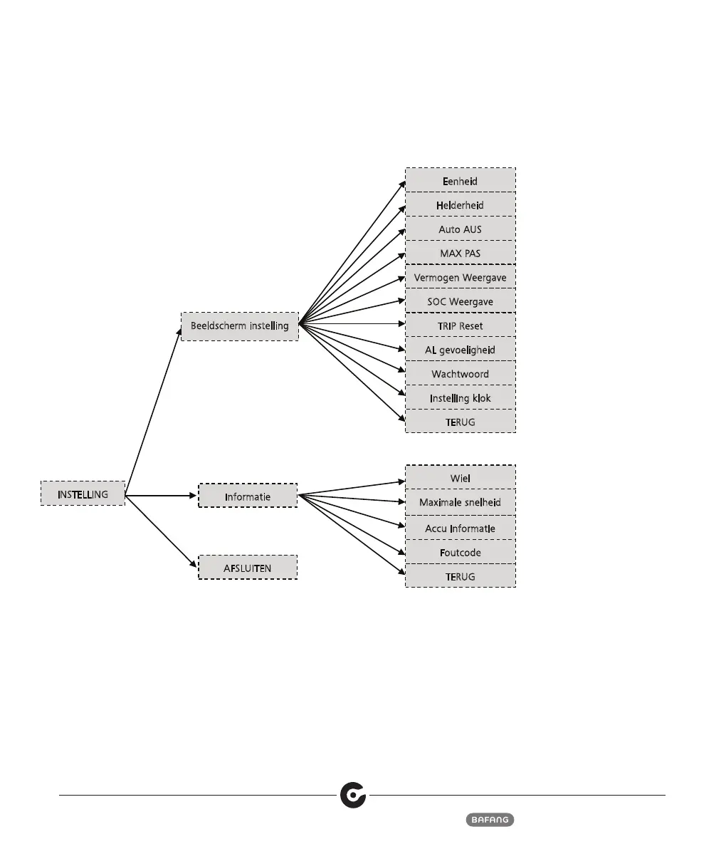
Bedrijfsproces in de instelling interface
TERUG
Maximale snelheid
Accu informatie
Foutcode
Wiel
AL gevoeligheid
Default Mode
Eenheid
Helderheid
Auto AUS
Vermogen Weergave
SOC Weergave
TRIP Reset
Wachtwoord
Instelling klok
TERUG
MAX PAS
AFSLUITEN
INSTELLING
Beeldscherm instelling
gen
Informatie

Table of Contents

Related product manuals