EasyManua.ls Logo

Daikin Enfinity - Page 31

Daikin Enfinity
56 pages
Print Icon
To Next Page IconTo Next Page
To Next Page IconTo Next Page
To Previous Page IconTo Previous Page
To Previous Page IconTo Previous Page
Loading...
Controls
Note: A random start delay time between 300 and 360 seconds is generated at power up.
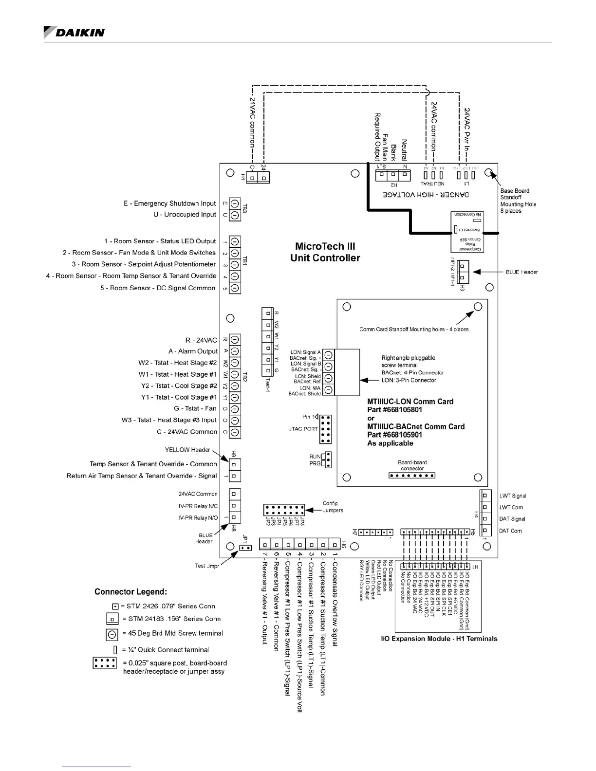
Figure 19: MicroTech III unit controller terminal locations
IM 1059-12 LARGE VERTICAL WSHP 31 www.DaikinApplied.com

Table of Contents

Related product manuals