EasyManua.ls Logo

Danfoss VLT AutomationDrive FC 361 N110 - Page 64

Danfoss VLT AutomationDrive FC 361 N110
102 pages
Print Icon
To Next Page IconTo Next Page
To Next Page IconTo Next Page
To Previous Page IconTo Previous Page
To Previous Page IconTo Previous Page
Loading...
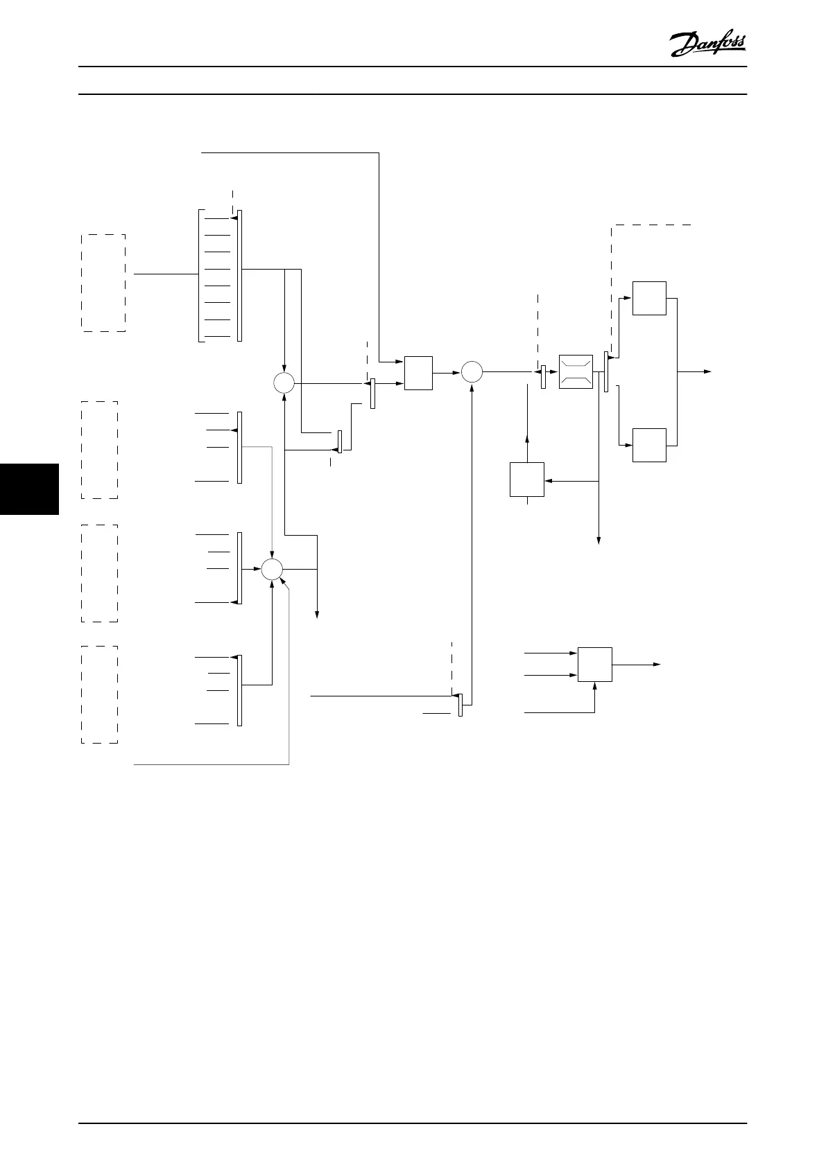
Preset relative ref.
Preset ref.Ref. 1 source
Ext. closed loop outputs
No function
Analog inputs
Frequency inputs
No function
No function
Freeze ref.
Speed up/ speed down
ref.
Remote
Ref. in %
[1]
[2]
[3]
[4]
[5]
[6]
[7]
Open loop
Freeze ref.
&
increase/
decrease
ref.
Scale to
RPM,Hz
or %
Scale to
Closed
loop
unit
Relative
X+X*Y
/100
DigiPot
DigiPot
DigiPot
max ref.
min ref.
[0]
on
o
Conguration mode
Closed loop
Input command:
Ref. function
Ref. Preset
Input command:
Preset ref. bit0, bit1, bit2
External
reference
in %
Bus
reference
Open loop
From Feedback Handling
Setpoint
Conguration mode
Input command:
Input command:
Digipot ref.
Increase
Decrease
Clear
DigiPot
Closed loop
Ref. 2 sourceRef. 3 source
Analog inputs
Frequency inputs
Analog inputs
Frequency inputs
Ext. closed loop outputs
Ext. closed loop outputs
P 3-10P 3-15P 3-16P 3-17
Y
X
%
%
P 1-00
P 3-14
±100%
130BA357.12
P 3-04
±200%
±200%
±200%
0%
±200%
P 1-00
±200%
0/1
0/1
0/1
Illustration 8.3 Remote Handling of Reference
Basic Operating Principles ... VLT® AutomationDrive FC 361
62 Danfoss A/S © 03/2019 All rights reserved. MG06K102
88

Table of Contents

Related product manuals