EasyManua.ls Logo

Delta AH08EMC-5A - Motion Control Program; Program Architecture and Types in Ispsoft

Delta AH08EMC-5A
288 pages
To Next Page IconTo Next Page
To Next Page IconTo Next Page
To Previous Page IconTo Previous Page
To Previous Page IconTo Previous Page
Loading...
Chapter 7 Motion Control Programming
7-3
7_
tasks which are supported by the PLC before you assign the POUs of the program type to tasks. A POU of the program
type which is assigned to a conditional interrupt task is like an interrupt subroutine. If the condition of an interrupt is met,
e.g. the value of a counter reaches the setting value, the POUs assigned the interrupt task will be executed in order
.
7.2 Motion Control Program
7.2.1 Program Architecture and Types in ISPSoft
In the classic architecture, a source code for a PLC is composed of all procedures, including subroutines. If the size of a
program becomes larger, the maintenance of the program and the debugging of the program will be a burden. In the IEC
61131-3 architecture, a program is divided into several units according to the functions or characteristics. It is convenient
to develop and maintain a program. Because program organization units are modular units, different program organization
units can be developed by different designers. It benefits the distribution of manpower and the execution of the project.
There are two types of POUs in ISPSoft. They are programs (PROGs) and function blocks (FBs).
Program (PROG)
A POU of the program type plays a role according to the task to which it is assigned. If a program POU is assigned to a
cyclic task, the POU of the program type acts as a main program. If the POU of the program type is assigned to an
interrupt task, the POU of the program type acts as a subroutine. In addition, a POU of the program type can call a
function block (FB).
Function block (FB)
A static symbol can be declared in a function block (FB). As a result, the value of the symbol after an operation can be
retained. Because the operation is performed on the value memorized in the function block and an input value, the
output values may be different even if the input values are the same. In addition, a function block can call another
function block.
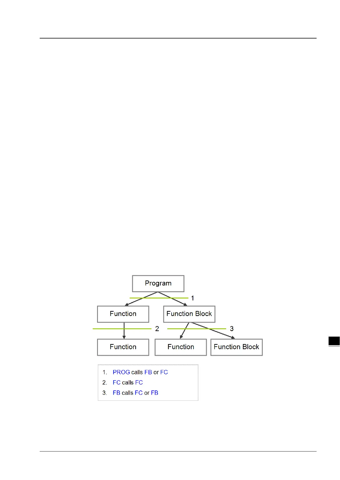
The relation among POUs is shown below. Note that ISPSoft presently does not support a Function POU, and the FC
noted here refers to a single function which is referred to an API (applied instruction) in the system.

Table of Contents

Related product manuals