EasyManua.ls Logo

Delta ASD-A2R-1B43 Series - Page 223

Delta ASD-A2R-1B43 Series
660 pages
To Next Page IconTo Next Page
To Next Page IconTo Next Page
To Previous Page IconTo Previous Page
To Previous Page IconTo Previous Page
Loading...
Chapter 7 Motion Control ASDA-A2R Series
Revision December, 2014 7-29
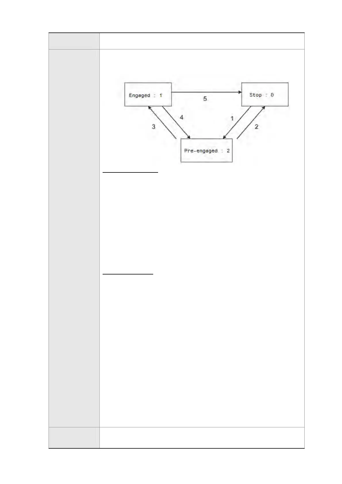
P5-88.X 1: enable E-cam function and starts to judge the engaged
condition
E-Cam Status
Status can be known via parameter P5-88.S: 0
Stop; 1
Engage; 2
Pre-engage
Status Description:
Stop: It is the initial status of the cam. The E-cam will not
operate with the master pulse. When E-cam function is
disabled (P5-88.X=0), it returns to this status.
Pre-engage: When the engaged condition (path 1) is
established, it enters this status. The E-cam still
will not operate with the master pulse.
Engage: When it reaches pre-engaged status (path 3), it
enters this status. The E-cam starts to operate with
the master pulse.
Path Description:
Path 1When the engaged condition is established (P5-88.Z),
the status is
Stop Pre-engaged.
The lead pulse is determined by P5-87.
Path 2When the E-cam function is disabled (P5-88.X=0), it
returns to Stop status.
Path 3When it is in pre-engaged status, the status is
Pre-engaged
Engaged.
Path 4When the disengaged condition is established
(P5-88.U=4), the status is Engaged
Pre-engaged.
The lead pulse is determined by P5-92. (It is available
after firmware version V1.006sub04)
Path 5When the disengaged condition is established
(P5-88.U=1,2,6), or the E-cam function is disabled
(P5-88.X=0), the status is Engaged
Stop.
Engage
Condition
When the E-cam is in Stop status, the method of determine
engaged (path 1) is as the following:

Table of Contents

Related product manuals