EasyManua.ls Logo

Denon AVR-1913 - 1. µcom;DSP Version Display Mode; 1.1. Operation Specifications; 1.2. Display Order

Denon AVR-1913
154 pages
To Next Page IconTo Next Page
To Next Page IconTo Next Page
To Previous Page IconTo Previous Page
To Previous Page IconTo Previous Page
Loading...
20
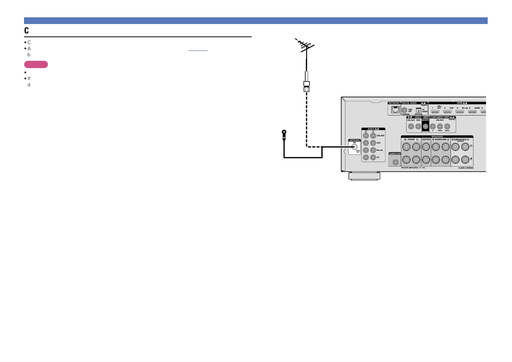
Connecting an FM antenna
•Connect the FM antenna supplied with the unit to enjoy listening to radio broadcasts.
•After connecting the antenna and receiving a broadcast signal (vpage 38 “Listening to FM
broadcasts”), fix the antenna with tape in a position where the noise level becomes minimal.
NOTE
•Do not connect two FM antennas simultaneously.
•If you are unable to receive a good broadcast signal, we recommend installing an outdoor antenna. For
details, inquire at the retail store where you purchased the unit.
Connecting an HDMI-incompatible device
FM outdoor
antenna
Direction of broadcasting station
75 Ω coaxial
cable
FM indoor antenna
(supplied)
Basic version
Advanced version
Information
Basic version

Table of Contents

Other manuals for Denon AVR-1913

Related product manuals