EasyManua.ls Logo

Dexter Laundry A Series - Error Code Historical Log; Prices Option

Dexter Laundry A Series
92 pages
Print Icon
To Next Page IconTo Next Page
To Next Page IconTo Next Page
To Previous Page IconTo Previous Page
To Previous Page IconTo Previous Page
Loading...
8514-296-001 REV K page 60
4.3 Error Code Historical Log:
The last fifteen occurring error codes will be stored in the control with a time and date
stamp. The purpose of this option is only to observe the history of these code
occurrences (no changes can be made).
The time is based off the Real Time Clock, but potentially shifted by the user’s manual
programming changes (Shift Hours option) and/or network time override. As additional
error codes occur, the oldest of the fifteen logged codes is cleared from memory.
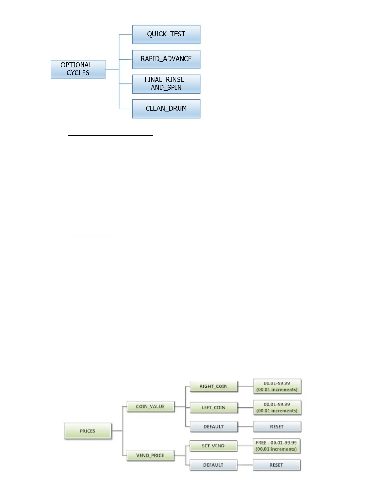
4.4 Prices Option:
This option allows the user to set values for coin acceptor inputs and to set the vend
price. It also allows the user to return the values to factory defaults. After changing
prices using the “Up” or “Down” buttons, the “Enter” button must be pressed again for
the control to store the changes that have been made.
1. “RIGHT COIN” and “LEFT COIN” are the two possible inputs from coin acceptors.
2. “SET VEND” is the actual Base Vend Price (or Vend Price A) that is shown on the
control display.
To reset either the coin acceptor inputs or the vend price to factory default, press
“Enter” when the “DEFAULT” prompt is shown. Press “Enter” again when the “RESET”
prompt is shown to confirm the action.
The figure below shows the sub menu options for Prices:

Table of Contents