EasyManua.ls Logo

Dimplex EDL170-520RF - 7 Set-Up and Operation - Programming; 7.10 Programming

Dimplex EDL170-520RF
36 pages
Print Icon
To Next Page IconTo Next Page
To Next Page IconTo Next Page
To Previous Page IconTo Previous Page
To Previous Page IconTo Previous Page
Loading...
18
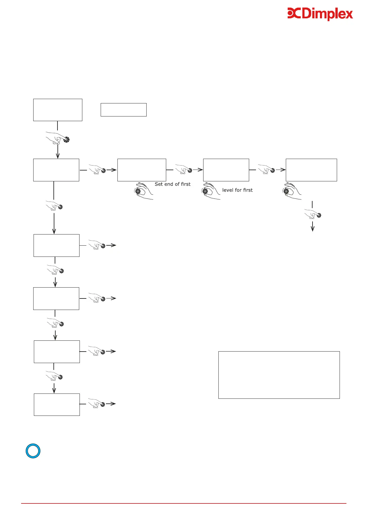
NEW PROG.
Select Day
0000-_ _ _ _
00 : 30
h
time period
0000-0630
frost pt
0630-_ _ _ _
06 : 30
h
Set comfort
time period
Set end of
second time
period
...and so on, up
to 7 time periods
per day
COPY SUN.
= Copy Programming from day before
COPY PROG.
= Copy a standard programme or a programme from another day
MODIFY PR.
= Modify exisitng programme
SEE PROG.
= See exisitng programme
MONDAY
Set-Up and Use
Frost PT = Frost Protection Mode
ECO = Heat Pump Only Running
CONF = Heat Pump Only Running +
electrical back-up if needed
7.10 Programming
Heating time for the tank varies according to the outdoor temperature.

(freeze protection mode). Electrical backup is not allowed while the appliance is in ‘Economy’ mode.
To access the program menu:
- Press the ‘Clock’.
- Press down for 3 seconds until the screen displays ‘Settings’.
i

Table of Contents

Related product manuals