EasyManua.ls Logo

Dixie Narco P Series - TROUBLESHOOTING FLOWCHARTS; COIN & BILL REJECTION ISSUES

Dixie Narco P Series
81 pages
Print Icon
To Next Page IconTo Next Page
To Next Page IconTo Next Page
To Previous Page IconTo Previous Page
To Previous Page IconTo Previous Page
Loading...
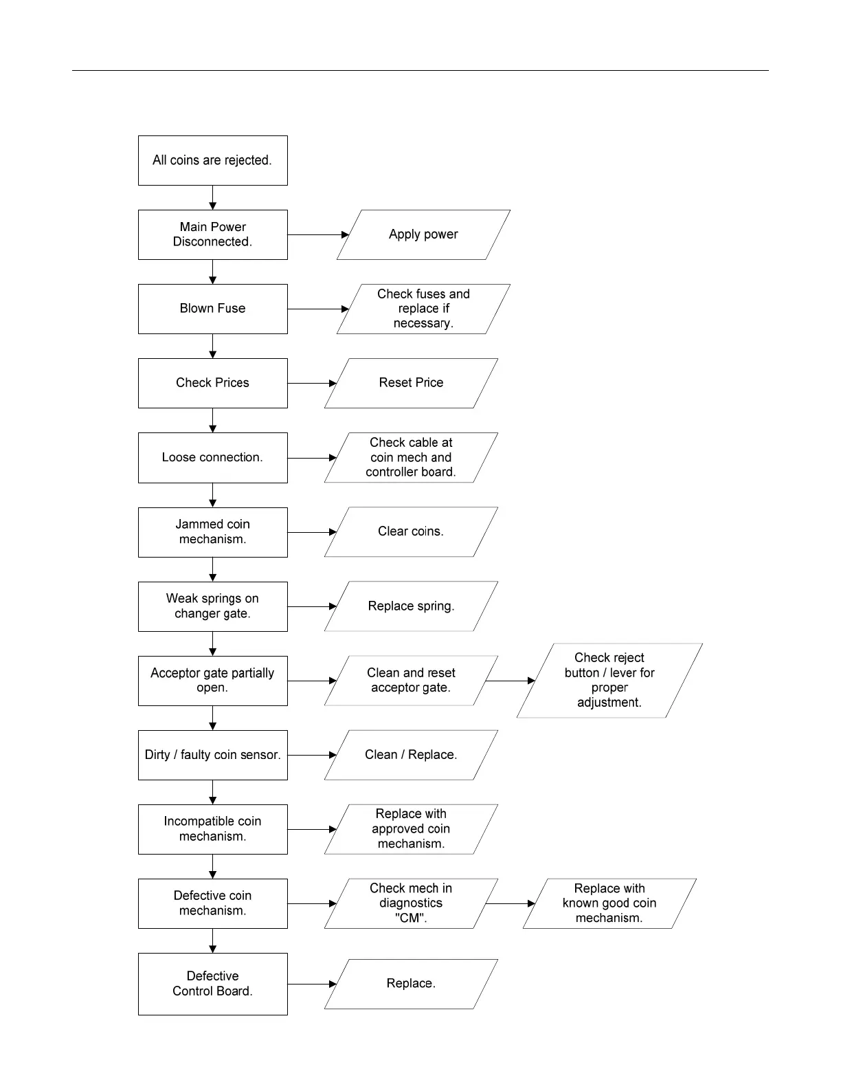
TROUBLESHOOTING FLOWCHARTS
Page 34 of 78
These charts are intended to isolate and correct most problems you might encounter.
ALL COINS ARE REJECTED

Table of Contents

Other manuals for Dixie Narco P Series

Related product manuals