EasyManua.ls Logo

Drivecon XT Series - Understanding and Selecting the Correct Part Number

Drivecon XT Series
57 pages
Print Icon
To Next Page IconTo Next Page
To Next Page IconTo Next Page
To Previous Page IconTo Previous Page
To Previous Page IconTo Previous Page
Loading...
Owner's Manual
Drivecon Toll Free Ph: 1-800-374-8266
Drivecon reserves the right to alter or amend the above information without notice
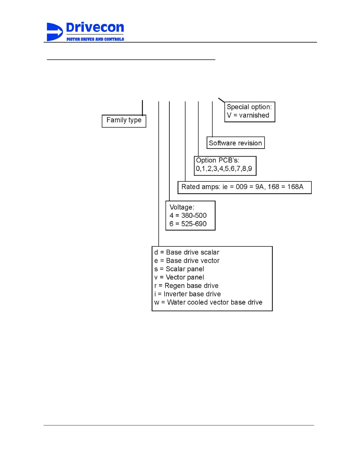
Understanding and selecting the correct part number
In order to specify the correct part number to suit your needs please refer to the type code
shown below.
XT d 4 009 0 xx V
A-7

Other manuals for Drivecon XT Series