EasyManua.ls Logo

Elcomplus RG-1000e - Page 16

Elcomplus RG-1000e
37 pages
Print Icon
To Next Page IconTo Next Page
To Next Page IconTo Next Page
To Previous Page IconTo Previous Page
To Previous Page IconTo Previous Page
Loading...
15
User GuideRG-1000e Remote Gateway
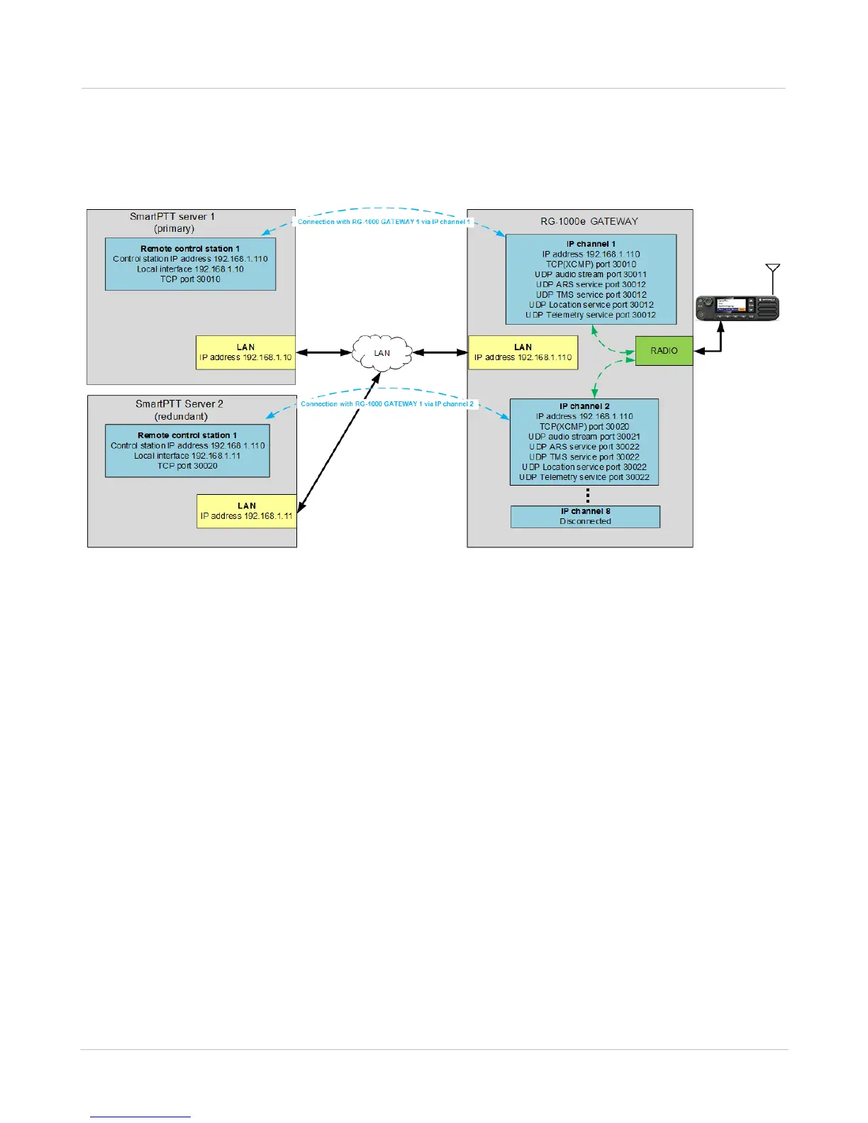
Each RG-1000e GATEWAY can be connected to two radioservers: primary and redundant. The RG-1000e
GATEWAY IP channels can be separated by using both the port number of the TCP/UDP protocol and the IP
address of the IP channel. The diagram of the IP connections for managing one radio from two radioservers
simultaneously is shown in the figure below.
Fig. 5 Connection of two radioservers (primary and redundant) to one RG-1000e GATEWAY
A separate IP channel is configured for each radioserver. In this case, the RG-1000e GATEWAY will replicate the
data and audio signal, received by the radio, in order to transmit them to each of the radioservers. In case of a
primary radioserver failure, all data and control commands will be transmitted via the redundant radioserver.