EasyManua.ls Logo

Emtron DX-2 - Circuit Diagram - Rf Module

Emtron DX-2
36 pages
Print Icon
To Next Page IconTo Next Page
To Next Page IconTo Next Page
To Previous Page IconTo Previous Page
To Previous Page IconTo Previous Page
Loading...
26
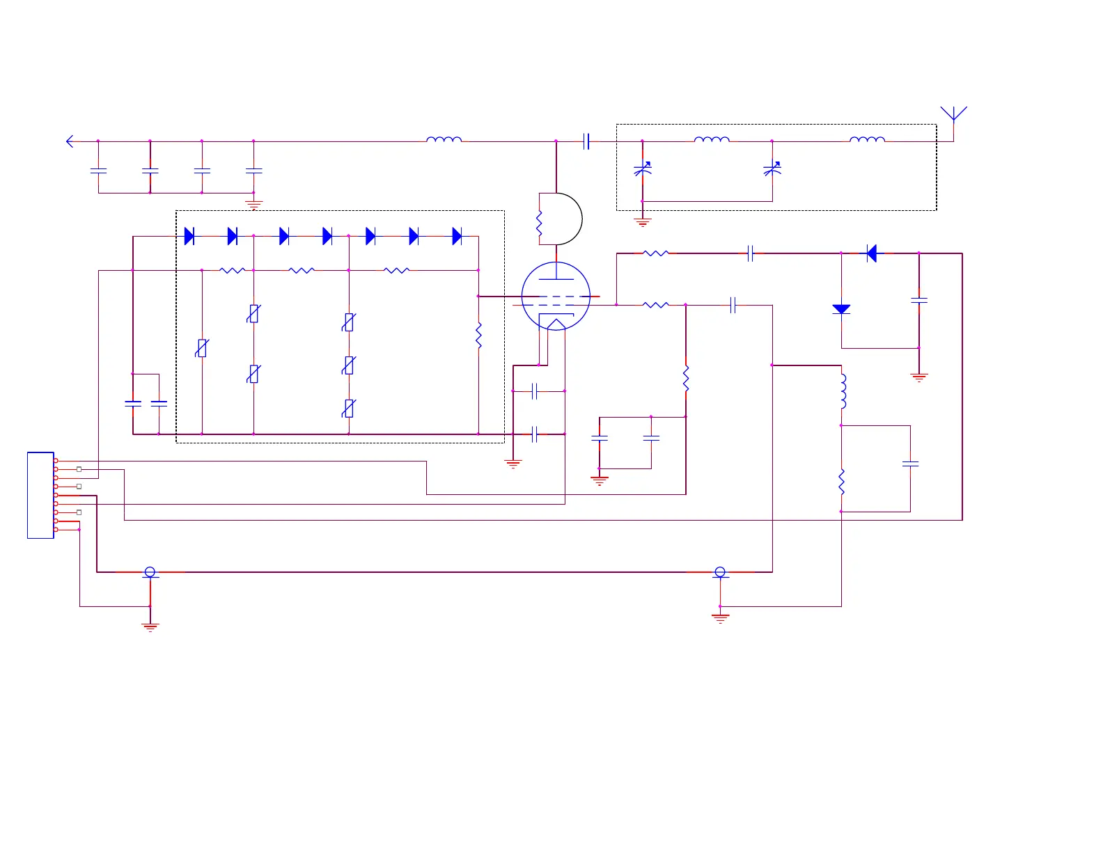
16.6 Circuit Diagram – RF MODULE
R10
100
COAX
PLATE CHOKE
L1
R.F. OUT MODULE
(White)
C6
22nF
RV3
140V
RV1
140V
R3
10
D6
A106
RV6
275V
D5
A106
D7
A106
9-Way
1
2
3
4
5
6
7
8
9
C3
1000pF/6kV
C8
1500p SM
C4
1000pF/6kV
CV1
500pF
C13
2.2nF
R9
100
D2
1N4148
RS1
100
RV5
140V
D4
A106
PLATE VOLTAGE
(BLUE)
C9
2.2nF
C14
2200pF
EBS
(Brown)
C12
22nF
V1
GU84B
C5
2.2nF
F.O. PROTECTION BOARD
C7
2.2nF
D1
1N4148
R2
3k
COAX
CV2
1100pF
C10
22nF
C11
2.2nF
R11
100
D9
A106
D8
A106
R1
75k
RV2
140V
C2
1000pF/6kV
RV4
140V
D3
A106
C1
1000pF/6kV
C6
66pF
R7
50/100W
R4
2.2k
(Simplified Diagram)
Lp

Table of Contents

Related product manuals