EasyManua.ls Logo

Emtron DX-2 - Circuit Diagram - Qsk

Emtron DX-2
36 pages
Print Icon
To Next Page IconTo Next Page
To Next Page IconTo Next Page
To Previous Page IconTo Previous Page
To Previous Page IconTo Previous Page
Loading...
29
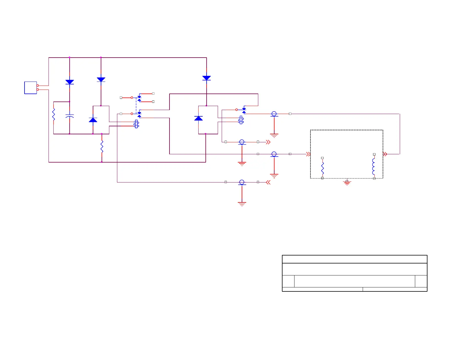
16.9 Circuit Diagram – QSK
RF DECK OUT
+
D5
1N4004
D1
1N4004
RF DECK IN
D4
1N4148
50
Rin
D2
1N4004
-
AMP
RF OUT
(TO RF SENSOR)
D3
1N4148
QSK2DX2 2
QSKv2 DX-2
A4
11Monday , January 07, 2002
Tit le
Size Document Number Rev
Date: Sheet
of
E M T R O N
JP1
1
2
R2
1k
RF IN (SO239)
R1
680
RL2
Jenings TJ1A-26S
+
C1
20uF
RL1
NR-HD-16V

Table of Contents

Related product manuals