EasyManua.ls Logo

Envicool XRow Series - Page 31

Default Icon
75 pages
Print Icon
To Next Page IconTo Next Page
To Next Page IconTo Next Page
To Previous Page IconTo Previous Page
To Previous Page IconTo Previous Page
Loading...
Shenzhen Envicool Technology Co., Ltd.
26
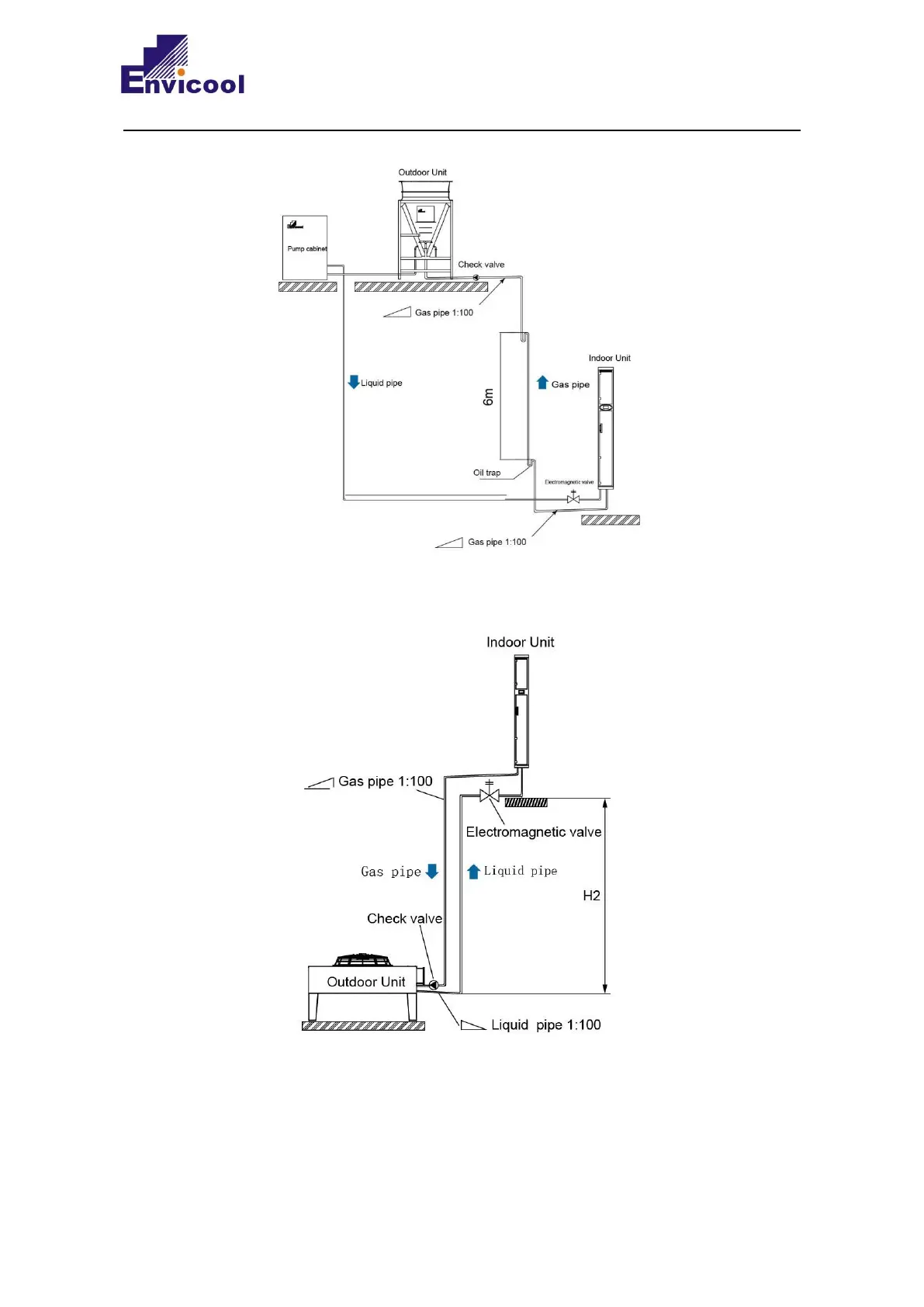
Fig. 2-19 Installation drawing (when the IF outdoor unit is higher than the indoor unit)
Fig. 2-20 Installation drawing (when the condenser is lower than the indoor unit)

Table of Contents

Related product manuals