EasyManua.ls Logo

Fermax 2409 - Page 15

Fermax 2409
115 pages
Print Icon
To Next Page IconTo Next Page
To Next Page IconTo Next Page
To Previous Page IconTo Previous Page
To Previous Page IconTo Previous Page
Loading...
Pag. 15
Technical Book
MDS-ADS
MDS-ADS
MDS-ADS SYSTEM PROGRAMMING
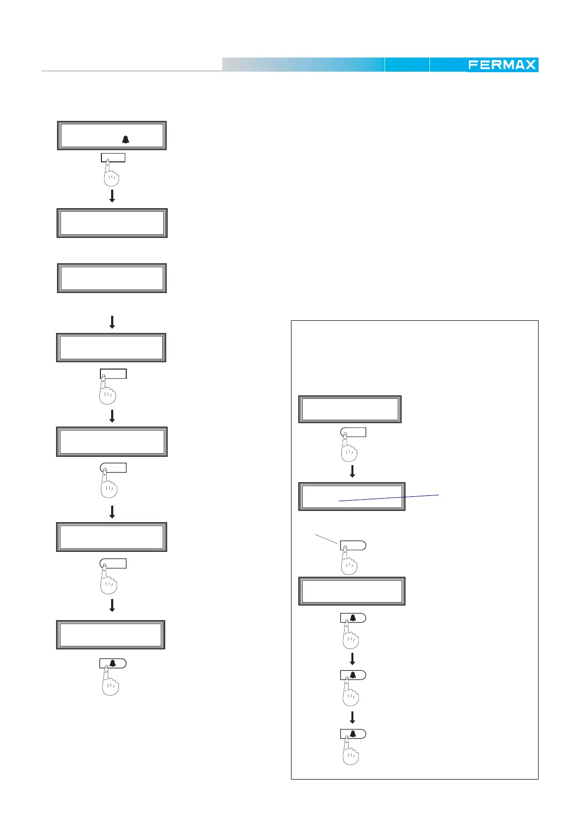
Programming the MDS DIRECT panel as General Entrance.
M1 2 3 4
pCoPaDeCi
2
7
P1 2 3 4 5 6 7
aTmc a P B I G
General Ent (0/1)
General Ent (0/1)
1OK
1
PROGRAMMING MENU
EXIT
PARAMETERS
Enter Code
------
A%21A%
ENTER
PROGRAMMING MODE
Programming Code
-----
19025
0
Dial flat Number
and press
P1 2 3 4 5 6 7
aTmc a P B I G
Plate Nr. (0-9)
1
PARAMETERS
Plate Nr. (0-9)
3 OK
4
EXIT
3
For example:
Panel 3
NOTE:
If there is more than one General Entrance (MDS
DIRECT), the number of each of the panels must
be programmed in the following steps:
NOTE:
Repeat this option designating
the corresponding panel number
from the different General
Entrance panels in the facility.
VERY IMPORTANT:
If there is an MDS DIRECT General Entrance
and MDS DIRECT Guard Unit, the General
Entry panel/s must be programmed from
number 1 onwards. They must NEVER be
programmed with value 0.
(May be replaced by another)
Default value

Table of Contents

Related product manuals