EasyManua.ls Logo

Fermax 2409 - Ads - P11

Fermax 2409
115 pages
Print Icon
To Next Page IconTo Next Page
To Next Page IconTo Next Page
To Previous Page IconTo Previous Page
To Previous Page IconTo Previous Page
Loading...
Pag. 91
Technical Book
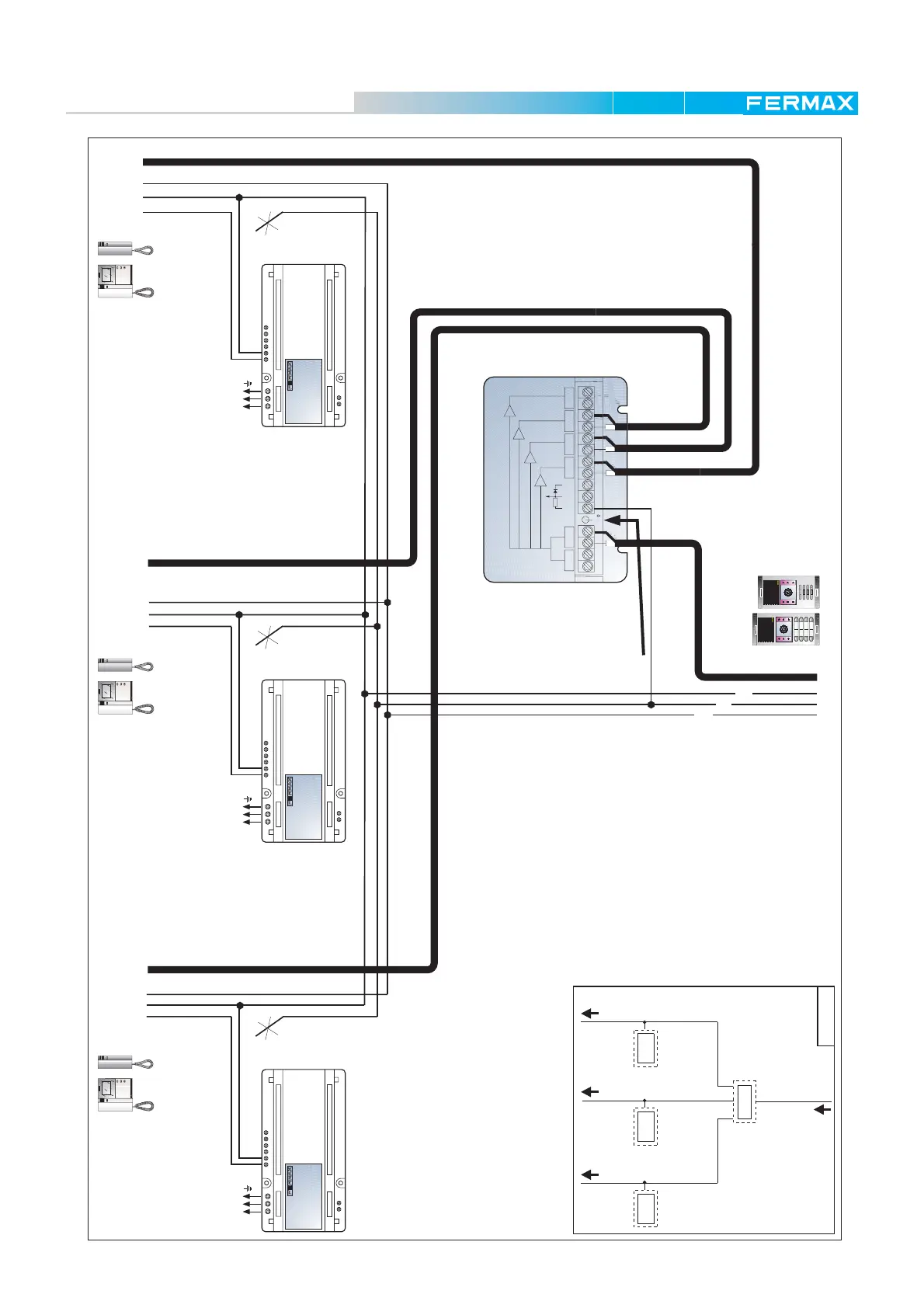
MDS-ADS
MDS-ADS
ADS - P11
ADS-P11
HIGH PERFORMANCE
MULTIPLEXED DIGITAL SYSTEM
STOP
123
456
789
A0
HIGH RESOLUTION
CCD CAMERA
PAN &TILT
75
+18
M
1
V M
5
V
R1
2
V
4 3
M
6
VM MM
7
V
8
V
4 OUTPUTS VIDEO DISTRIBUTOR
DISTRIBUIDOR VIDEO 4 SALIDAS
REF.2449
+
75
(-)
+
L
+
L
L
+
RG59
COAX RG59
-
-
+
L
-
-
COAX
RG59
COAX
RG59
COAX
SEC. 18VDC
ALIMENTADOR VIDEO
REF.88301
VIDEO POWER SUPPLY
90 : 260 Vac
REF.88301
+
-
+
-
+
-
SEC. 18VDC
ALIMENTADOR VIDEO
REF.88301
VIDEO POWER SUPPLY
90 : 260 Vac
REF.88301
+
-
+
-
+
-
SEC. 18VDC
ALIMENTADOR VIDEO
REF.88301
VIDEO POWER SUPPLY
90 : 260 Vac
REF.88301
+
-
+
-
+
-
1
2
HIGH RESOLUTION
FLAT MONITOR
1
2
HIGH RESOLUTION
FLAT MONITOR
1
2
HIGH RESOLUTION
FLAT MONITOR
ADS-P11
REF. 2449
REF. 88301REF. 88301REF. 88301
DON'T CUT
RESISTOR
TO THE ADS PANEL/PANELS OR
DISTRIBUTOR DIAGRAM
TO THE FLOORS TO THE FLOORS TO THE FLOORS
CUT
CUT CUT

Table of Contents

Related product manuals