EasyManua.ls Logo

Fermax 2409 - Ads - P1

Fermax 2409
115 pages
Print Icon
To Next Page IconTo Next Page
To Next Page IconTo Next Page
To Previous Page IconTo Previous Page
To Previous Page IconTo Previous Page
Loading...
Pag. 81
Technical Book
MDS-ADS
MDS-ADS
ADS - P1
1
2
HIGH RESOLUTION
FLAT MONITOR
ADS-P1
1
2
HIGH RESOLUTION
FLAT MONITOR
1
2
HIGH RESOLUTION
FLAT MONITOR
1
2
HIGH RESOLUTION
FLAT MONITOR
ADS-P1
HIGH PERFORMANCE
MULTIPLEXED DIGITAL SYSTEM
STOP
123
456
789
A0
HIGH RESOLUTION
CCD CAMERA
PAN &T ILT
V
M
M
V
LE
T
T
-A
+A
Ct
-
L
+
Ct
+A
-A
LE
T
T
L
-
+
M
V
V
M
3
-A
+A
Ct
T
-
T
M
+
L
M
V
V
n
LE
106CI08D
106CI08D
106CI08D
+
-
106CI08D
Ct
+A
-A
LE
T
T
L
V
M
M
V
2
1
+
L
-
COAX
1
2
HIGH RESOLUTION
FLAT MONITOR
1
2
HIGH RESOLUTION
FLAT MONITOR
1
2
HIGH RESOLUTION
FLAT MONITOR
1
2
HIGH RESOLUTION
FLAT MONITOR
+
L
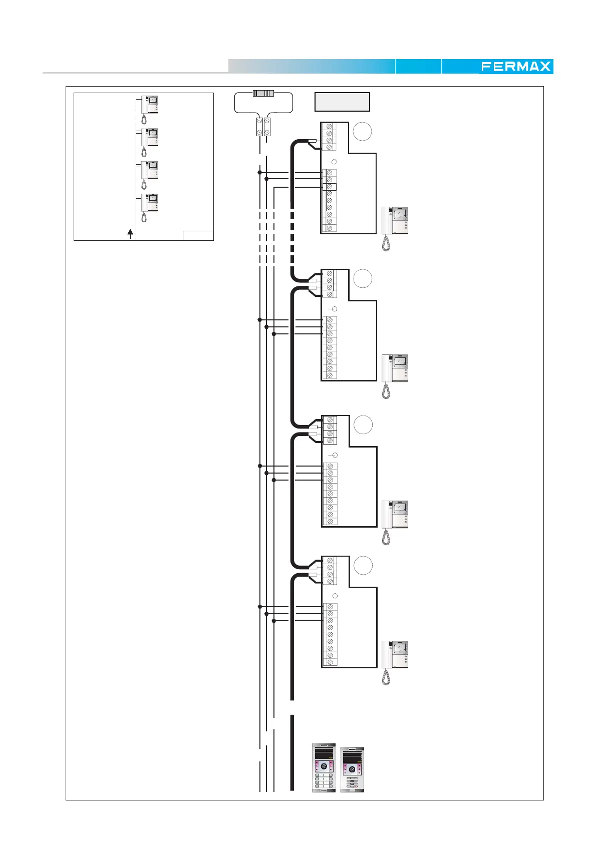
10 Kohm
* NOTE: It is neccessary to put a 10 Kohm
resistor between terminals + and L at the
end of this branch. The panel is supplied
with a plastic bag including 5 resistors.
(*) SEE NOTE
TO THE ADS PANEL/PANELS OR
DISTRIBUTOR DIAGRAM
CUT
RESISTOR
FIRST FLOOR
CUT
RESISTOR
SECOND FLOOR
CUT
RESISTOR
THIRD FLOOR
DON'T CUT
RESISTOR
LAST FLOOR

Table of Contents

Related product manuals