EasyManua.ls Logo

Fermax 2409 - Ads - P4

Fermax 2409
115 pages
Print Icon
To Next Page IconTo Next Page
To Next Page IconTo Next Page
To Previous Page IconTo Previous Page
To Previous Page IconTo Previous Page
Loading...
Pag. 84
Technical Book
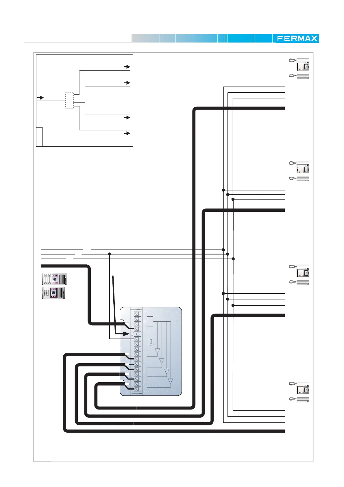
MDS-ADS
MDS-ADS
ADS - P4
75
+18
M
1
V
M
5
V
R1
2
V
4 3
M
6
VM
M
M
7
V
8
V
4 OUTPUTS VIDEO DISTRIBUTOR
DISTRIBUIDOR VIDEO 4 SALIDAS
REF.2449
+
75
(-)
+
L
L
+
+
LL
+
RG59
ADS-P4
COAX RG59
-
-
-
+
L
--
COAX
RG59
COAX
RG59
COAX
RG59
COAX
HIGH PERFORMANCE
MULTIPLEXED DIGITAL SYSTEM
STOP
123
456
789
A0
HIGH RESOLUTION
CCD CAMERA
PAN &TILT
1
2
HIGH RESOLUTION
FLAT MONITOR
1
2
HIGH RESOLUTION
FLAT MONITOR
1
2
HIGH RESOLUTION
FLAT MONITOR
1
2
HIGH RESOLUTION
FLAT MONITOR
ADS-P4
REF. 2449
TO THE FLOORS
DON'T CUT
RESISTOR
TO THE ADS PANEL/PANELS OR
DISTRIBUTOR DIAGRAM
TO THE FLOORS TO THE FLOORS TO THE FLOORS

Table of Contents

Related product manuals