EasyManua.ls Logo

Fermax 2409 - Mds 161 U

Fermax 2409
115 pages
Print Icon
To Next Page IconTo Next Page
To Next Page IconTo Next Page
To Previous Page IconTo Previous Page
To Previous Page IconTo Previous Page
Loading...
Pag. 74
Technical Book
MDS-ADS
MDS-ADS
MDS 161U
MDS 161U
L
+
CT
+ -
MV
CtX LBS
EXT.
INT.
AbBAb
+-
X
JP1
JUMPER JP1
-
L
-
+
..........
..........
....
....
1
D
2
D
2
6
-
+
Ref.5918
Ref.5918
PC
DECODER ADS
ADS DECODER
CN3
BLOCK #
REF. 2409
+
D2D1
-
MDS
62
AUDIOPGM
DL1
Ct S
+
ADS
L
-
SEC. 18VDCPRIM 220VAC
ALIMENTADOR KIT VIDEO
KIT VIDEO POWER SUPPLY
REF.6062
+ - + -
220 - 240 Vac
1
HIGH PERFORMANCE
MULTIPLEXED DIGITAL SYSTEM
STOP
+
L
COAX
-
-A
+A
Ct
T
-
T
M
+
L
M
V
V
LE
106CI08D
+
L
10 Kohm
1
2
HIGH RESOLUTION
FLAT MONITOR
MDS 161U
HIGH PERFORMANCE
MULTIPLEXED DIGITAL SYSTEM
STOP
1
2
HIGH RESOLUTION
FLAT MONITOR
REF6062 REF.2409
12 Vdc
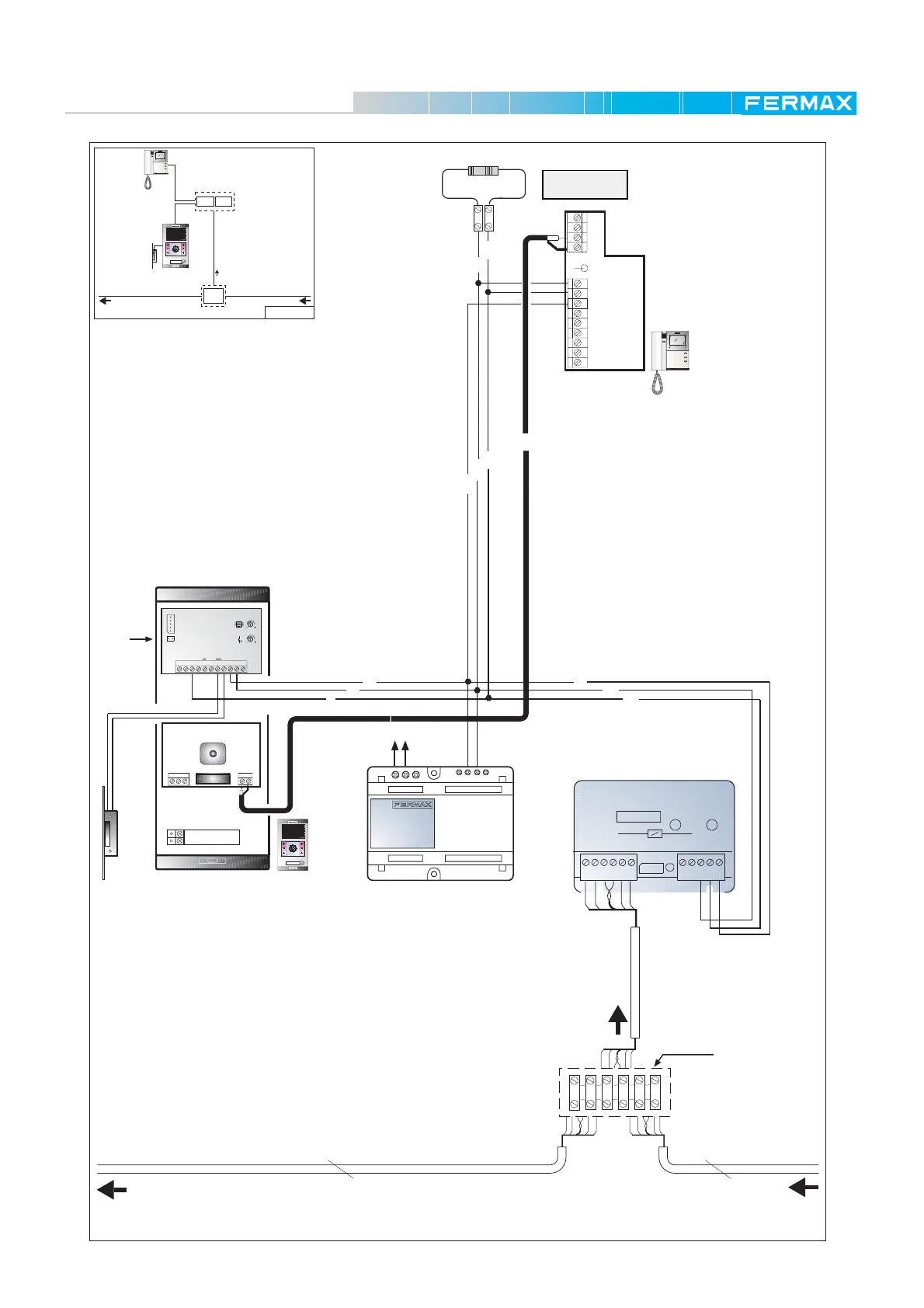
* NOTE: It is neccessary
to put a 10 Kohm resistor
between terminals + and L
at the end of this branch. The
panel is supplied with a
plastic bag including 5
resistors.
(*) SEE NOTE
FROM THE DECODER BUS OF
THE GENERAL ENTRANCE OR
FROM THE PREVIOUS BLOCK
ADS KIT VIDEO PANEL
KIT PANEL
TO THE NEXT BLOCK IF
REQUIRED
STANDARD SCREW
TERMINAL
DON'T CUT
RESISTOR
CAMERA
ADS KIT AMPLIFIER
terminal
standard
screw
(DON'T REMOVE
JUMPER JP1)

Table of Contents

Related product manuals