EasyManua.ls Logo

Fermax 2409 - Mds 140 U

Fermax 2409
115 pages
Print Icon
To Next Page IconTo Next Page
To Next Page IconTo Next Page
To Previous Page IconTo Previous Page
To Previous Page IconTo Previous Page
Loading...
Pag. 59
Technical Book
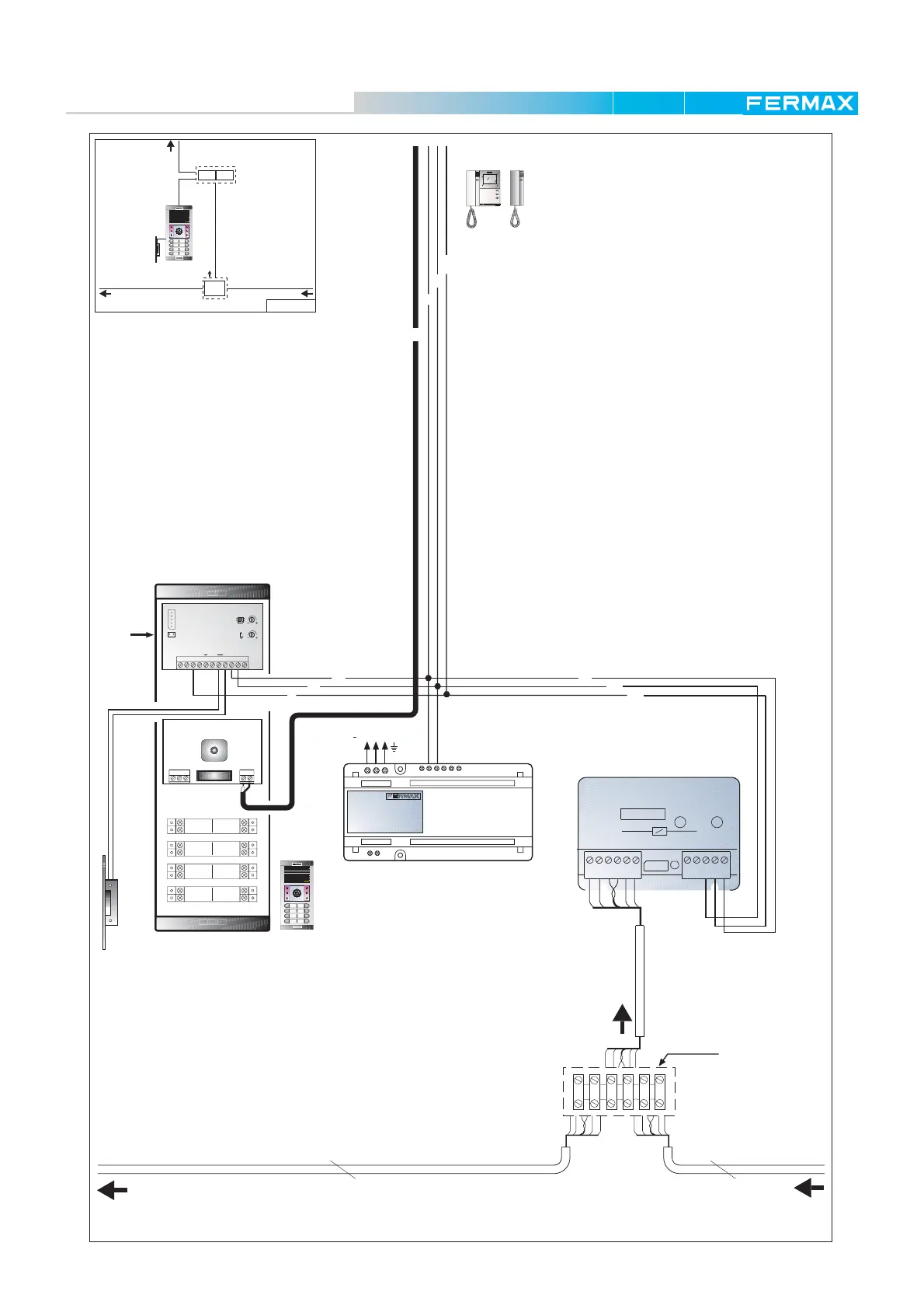
MDS-ADS
MDS-ADS
MDS 140U
MDS 140U
COAX
L
+
CT
+ -
MV
CtX LBS
EXT.
INT.
AbBAb
+-
X
JP1
JUMPER JP1
-
L
-
+
-
+
L
..........
..........
....
....
1
D
2
D
2
6
-
+
Ref.5918
Ref.5918
PC
DECODER ADS
ADS DECODER
CN3
BLOCK #
REF. 2409
+
D2D1
-
MDS
62
AUDIOPGM
DL1
Ct S
+
ADS
L
-
6
4
21
3
5
78
HIGH PERFORMANCE
MULTIPLEXED DIGITAL SYSTEM
STOP
1
2
HIGH RESOLUTION
FLAT MONITOR
E
F
SEC. 18VDCPRIM 220VAC
ALIMENTADOR VIDEO
REF.8830
VIDEO POWER SUPPLY
85 : 270 Vac
REF.88301
-+ -+ + -
MDS 140U
HIGH PERFORMANCE
MULTIPLEXED DIGITAL SYSTEM
STOP
REF.2409
REF.88301
12 Vdc
FROM THE DECODER BUS OF
THE GENERAL ENTRANCE OR
FROM THE PREVIOUS BLOCK
ADS CITY VIDEO PANEL
BLOCK PANEL
TO THE NEXT BLOCK IF
REQUIRED
STANDARD SCREW
TERMINAL
TO THE FLOORS
CAMERA
ADS AMPLIFIER
terminal
standard
screw
(DON'T REMOVE
JUMPER JP1)

Table of Contents

Related product manuals