EasyManua.ls Logo

Fermax 2409 - Mds 162 U

Fermax 2409
115 pages
Print Icon
To Next Page IconTo Next Page
To Next Page IconTo Next Page
To Previous Page IconTo Previous Page
To Previous Page IconTo Previous Page
Loading...
Pag. 75
Technical Book
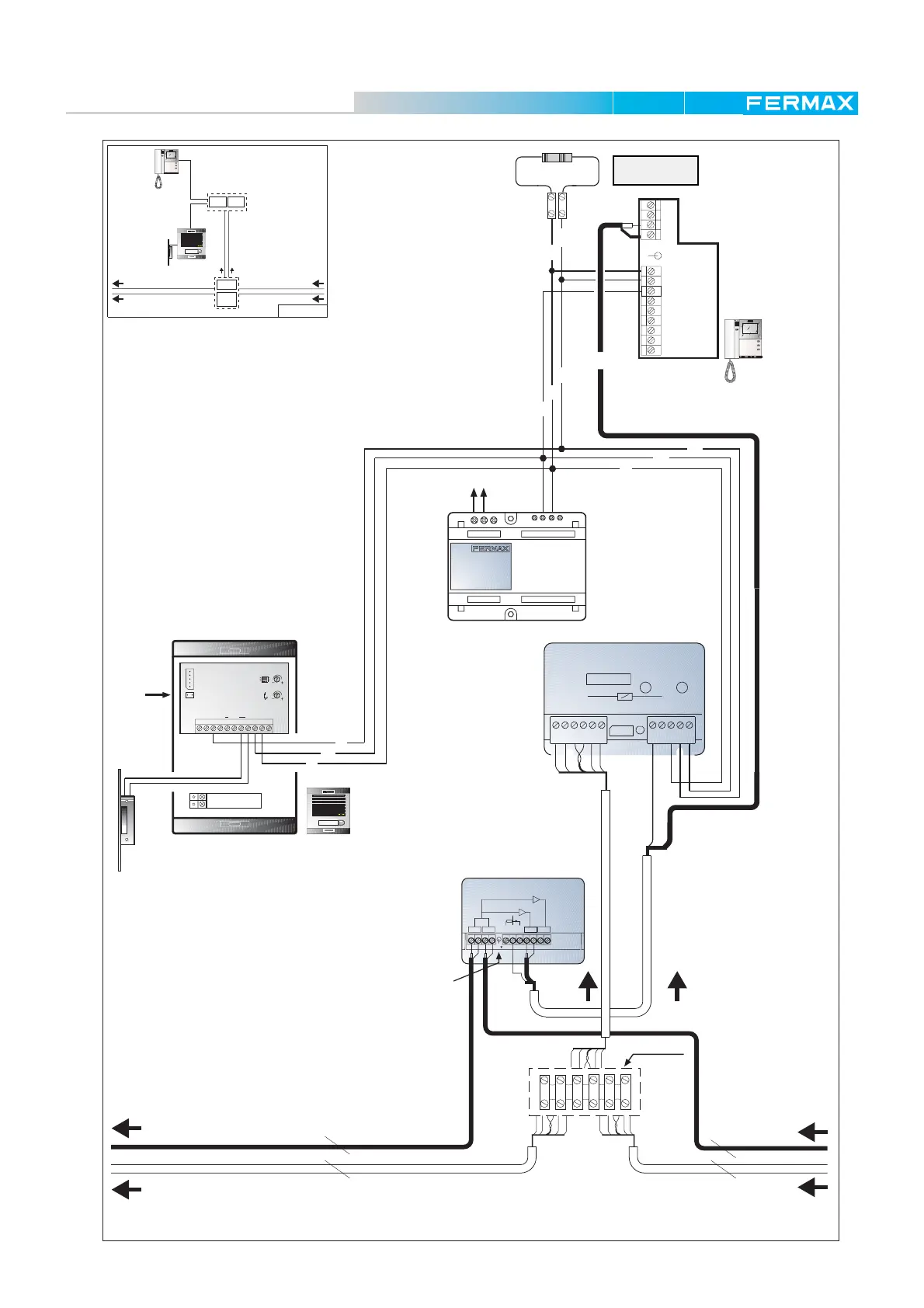
MDS-ADS
MDS-ADS
MDS 162U
MDS 162U
1
D
2
D
2
6
-
+
REF.2448
DISTRIBUIDOR VIDEO 2 SALIDAS
2 OUTPUTS VIDEO DISTRIBUTOR
M
R1
+18
75
MV
6
3
+
4
2
VMV
1 5
V M
COAX RG-59
Ref.5918
COAX RG-59
Ref.5918
PC
DECODER ADS
ADS DECODER
CN3
BLOCK #
REF. 2409
+
D2D1
-
MDS
62
AUDIOPGM
DL1
Ct S
+
ADS
L
-
+
-
L
+
CtX LBS
EXT.
INT.
AbBAb
+-
X
JP1
L
-
SEC. 18VDCPRIM 220VAC
ALIMENTADOR KIT VIDEO
KIT VIDEO POWER SUPPLY
REF.6062
+ - + -
220 - 240 Vac
1
2
HIGH RESOLUTION
FLAT MONITOR
JUMPER JP1
1
+
L
COAX
-
-A
+A
Ct
T
-
T
M
+
L
M
V
V
LE
106CI08D
+
L
10 Kohm
MDS 162U
REF.2448
REF.6062 REF.2409
1
2
HIGH RESOLUTION
FLAT MONITOR
12 Vdc
* NOTE: It is neccessary to
put a 10 Kohm resistor
between terminals + and L at
the end of this branch. The
panel is supplied with a plastic
bag including 5 resistors.
(*) SEE NOTE
FROM THE DECODER BUS OF
THE GENERAL ENTRANCE OR
FROM THE PREVIOUS BLOCK
ADS KIT AUDIO PANEL
KIT PANEL
TO THE NEXT BLOCK IF
REQUIRED
STANDARD SCREW
TERMINAL
CUT RESISTOR
DON'T CUT
RESISTOR
terminal
standard
screw
ADS KIT AMPLIFIER
(DON'T REMOVE
JUMPER JP1)

Table of Contents

Related product manuals