EasyManua.ls Logo

Fermax 2409 - Mds 147 U

Fermax 2409
115 pages
Print Icon
To Next Page IconTo Next Page
To Next Page IconTo Next Page
To Previous Page IconTo Previous Page
To Previous Page IconTo Previous Page
Loading...
Pag. 62
Technical Book
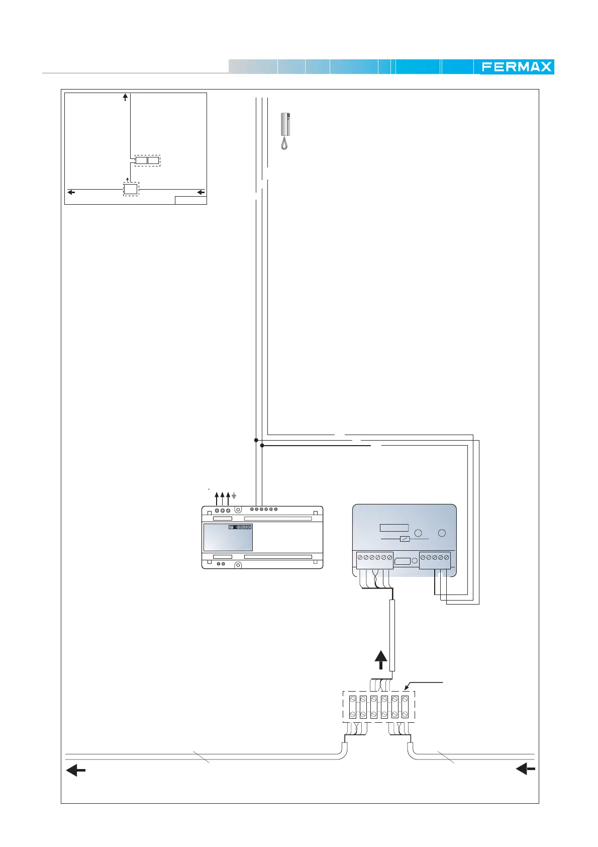
MDS-ADS
MDS-ADS
MDS 147U
MDS 147U
L
+
-
-
+
L
1
D
2
D
2
6
-
+
Ref.5918
Ref.5918
PC
DECODER ADS
ADS DECODER
CN3
BLOCK #
REF. 2409
+
D2D1
-
MDS
62
AUDIOPGM
DL1
Ct S
+
ADS
L
-
E
F
SEC. 18VDCPRIM 220VAC
ALIMENTADOR VIDEO
REF.8830
VIDEO POWER SUPPLY
85 : 270 Vac
REF.88301
-+ -+ + -
MDS 147U
REF.88301 REF.2409
FROM THE DECODER BUS OF
THE GENERAL ENTRANCE OR
FROM THE PREVIOUS BLOCK
TO THE NEXT BLOCK IF
REQUIRED
STANDARD SCREW
TERMINAL
TO THE FLOORS
terminal
standard
screw

Table of Contents

Related product manuals