EasyManua.ls Logo

Fermax 2409 - Ads - P9

Fermax 2409
115 pages
Print Icon
To Next Page IconTo Next Page
To Next Page IconTo Next Page
To Previous Page IconTo Previous Page
To Previous Page IconTo Previous Page
Loading...
Pag. 89
Technical Book
MDS-ADS
MDS-ADS
ADS - P9
+
L
10 Kohm
1
2
HIGH RESOLUTION
FLAT MONITOR
ADS-P9
1
2
HIGH RESOLUTION
FLAT MONITOR
1
2
HIGH RESOLUTION
FLAT MONITOR
1
2
HIGH RESOLUTION
FLAT MONITOR
REF. 88301
ADS-P9
HIGH PERFORMANCE
MULTIPLEXED DIGITAL SYSTEM
STOP
123
456
789
A0
HIGH RESOLUTION
CCD CAMERA
PAN &TILT
V
M
M
V
LE
T
T
-A
+A
Ct
-
L
+
Ct
+A
-A
LE
T
T
L
-
+
M
V
V
M
-A
+A
Ct
T
-
T
M
+
L
M
V
V
n
LE
106CI08D
106CI08D
106CI08D
+
-
106CI08D
Ct
+A
-A
LE
T
T
L
V
M
M
V
1
+
L
-
COAX
-
+
+
1
2
HIGH RESOLUTION
FLAT MONITOR
1
2
HIGH RESOLUTION
FLAT MONITOR
1
2
HIGH RESOLUTION
FLAT MONITOR
1
2
HIGH RESOLUTION
FLAT MONITOR
REF.88301
SEC. 18VDCPRIM 220VAC
F
E
++
-
+
ALIMENTADOR VIDEO
VIDEO POWER SUPPLY
--
90 : 260 Vac
+
L
10 Kohm
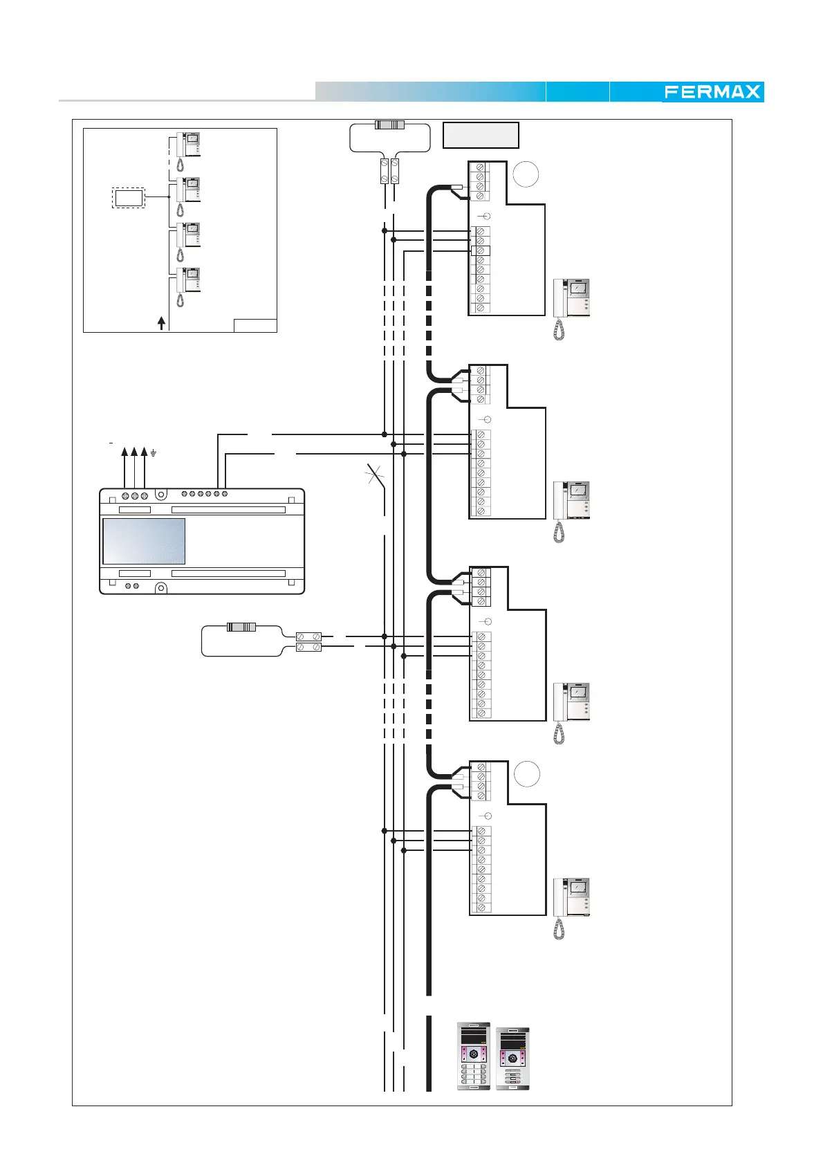
* NOTE: It is neccessary to put a 10
Kohm resistor between terminals +
and L at the end of this branch. The
panel is supplied with a plastic bag
including 5 resistors.
(*) SEE NOTE
TO THE ADS PANEL/PANELS OR
DISTRIBUTOR
DIAGRAM
CUT
RESISTOR
FIRST FLOOR
CUT
RESISTOR
MIDDLE FLOOR
CUT
RESISTOR
MIDDLE FLOOR
DON'T CUT
RESISTOR
LAST FLOOR
CUT

Table of Contents

Related product manuals