EasyManua.ls Logo

Fermax Bruto - Modificar un Código de Acceso; Número TOTAL de Códigos de Acceso Introducidos en el Sistema

Fermax Bruto
Print Icon
To Next Page IconTo Next Page
To Next Page IconTo Next Page
To Previous Page IconTo Previous Page
To Previous Page IconTo Previous Page
Loading...
Pag 23
MDS DIRECT
MDS DIRECT
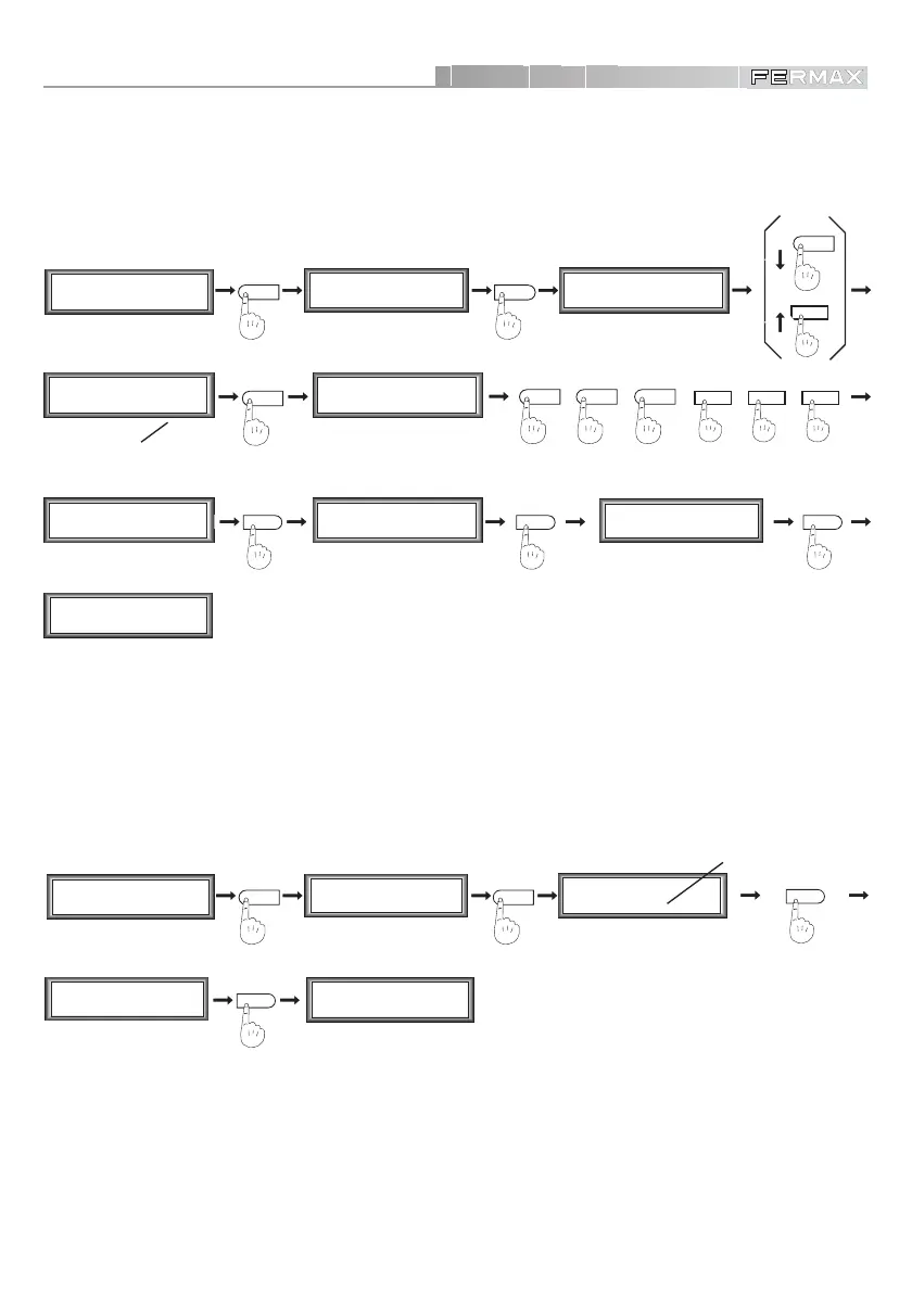
Modificar un Código de Acceso
A
M1 2 3 4
pCoPaDeCi
MENU PRINCIPAL
MENU SECUNDARIO
1
C1 2 3 4 5 6 7
o+ - MT R D Pc
(Número de posición
del código)
(Para visualizar de forma
ascendente y descendente
todos los códigos del sistema)
1
2
Codigo Apertura
_ _ _ _ _ _ ; N 0004
Codigo Apertura
1 2 3 4 5 6 N 0001
3
5
7
+
4
+
4
++
5
+
8
Codigo Apertura
7 7 7 8 8 8 N 0004
% %
MENU SECUNDARIO
C1 2 3 4 5 6 7
o+ - MT R D Pc
Cod modificado
7 4 4 5 5 8 N 0004
%
Codigo Apertura
7 4 4 5 5 8 N 0004
M1 2 3 4
pCoPaDeCi
MENU PRINCIPAL
Para modificar el código de apertura de puerta de algún usuario del sistema.
Mediante la opción ‘3’ podremos cambiar un código en memoria. Para ello, una vez seleccionado
con las teclas ‘1’ y ‘2’, pulsaremos ‘A’, escribiremos el nuevo código, y validaremos con ‘’. Pulsa-
remos ‘’ para salir de esta opción.
Número TOTAL de Códigos de Acceso introducidos en el sistema.
Para saber cuantos Códigos de Acceso hemos grabado en el sistema.
Pulsando ‘4’ obtendremos el total de códigos registrados en memoria. Pulsaremos ‘’ para regre-
sar al menú de códigos.
M1 2 3 4
pCoPaDeCi
MENU PRINCIPAL
MENU SECUNDARIO
%
M1 2 3 4
pCoPaDeCi
MENU PRINCIPAL
1
C1 2 3 4 5 6 7
o+ - MT R D Pc
MENU SECUNDARIO
C1 2 3 4 5 6 7
o+ - MT R D Pc
(Indica la cantidad de códigos
registrados en memoria)
Total codigos
0 0 3 8
4
%
Por ejemplo: 38 códigos

Table of Contents

Other manuals for Fermax Bruto

Related product manuals