EasyManua.ls Logo

FireClass FC501 Series - Espanol; Notas Importantes

FireClass FC501 Series
Print Icon
To Next Page IconTo Next Page
To Next Page IconTo Next Page
To Previous Page IconTo Previous Page
To Previous Page IconTo Previous Page
Loading...
ESPANOL
Notas importantes
Los modelos FC501-L, FC501-H y FC501-HK soportan
3 LAZOS de 128 direcciones o 128 direcciones en un
solo LAZO. Las longitudes de los LAZOS son de un ma
-
ximo de 2 Km (dependiendo del tipo y numero de dispo
-
sitivos conectados y del tipo de cable). Un maximo de 4
repetidores FC500REP, y 4 modulos FC500MFI pue
-
den ser gobernados desde la central direccionable
FC501. Los dispositivos del LAZO se pueden direccio
-
nar y configurar desde el menu de la central (esto se ex
-
plicara mas tarde en este documento, "Procedimiento
de Direccionamiento Automatico").
Como alternativa la herramienta de servicie FC490ST
se puede usar para direccionar sus dispositivos de
campo.
!
ADVERTENCIA: Por favor, lea completamente
esta seccion antes de iniciar la instalacion.
La central debe ser instalada por tecnicos competentes
familiarizados con la instalacion de sistemas de detec
-
cion de incendios. Ademas, se recomienda consultar la
siguiente informacion:
Ø
La edicion actual de las leyes nacionales sobre la
normativa de instalacion de cables.
Ø
Sistemas de deteccion y alarma de incendio en edi
-
ficios o los estandares de instalacion para el pais
en cuestion.
Ø
Cualquier requisito especifico de la obra.
Ø
Las instrucciones de instalacion del dispositivo de
campo FireClass.
ESPANOL 23
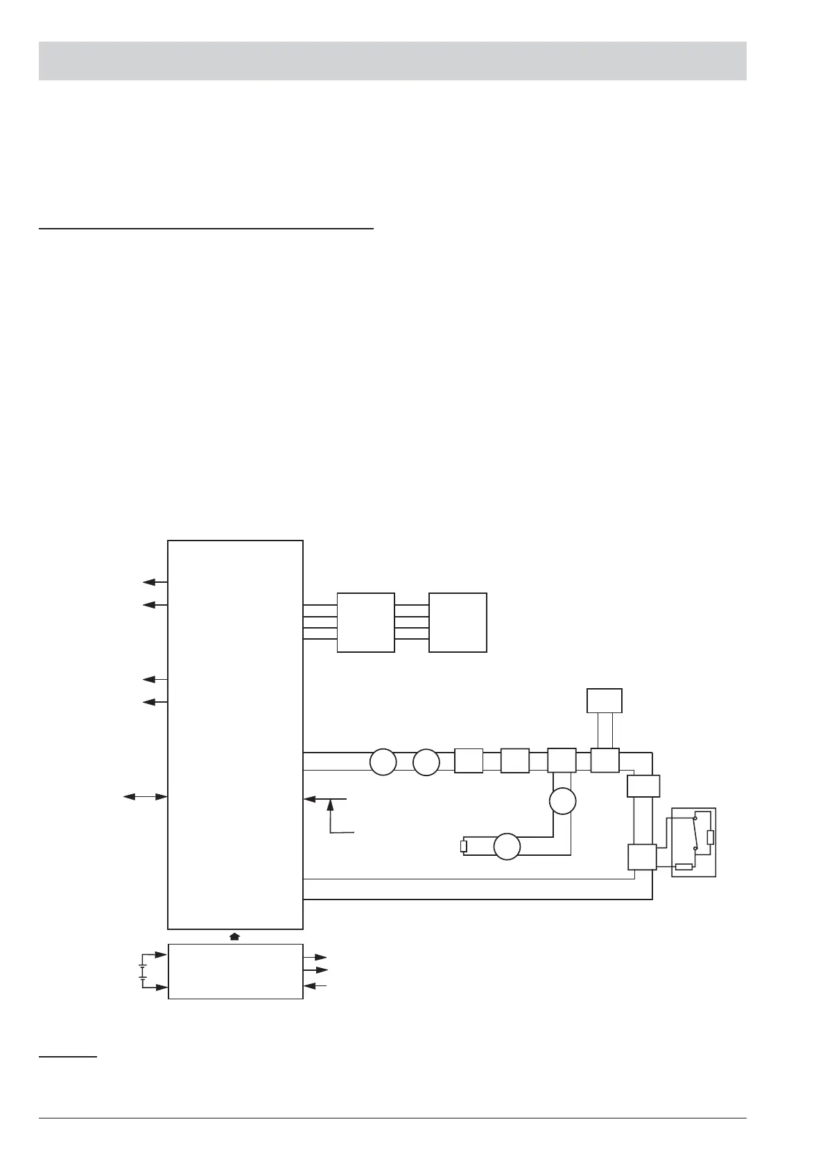
CONTROLADOR
RELÉ DE ALARMA
RELÉ DE ALARMA
BAQ35T24/
BAQ60T24
AUX 24V
SALIDA
230VAC
NOTA: Los cables de la alarma de incendios deberían estar aislados del resto de cables (que nos sean de alarma de incendios)
BATERÍA
DE 24V
CIRCUITO DE LA SIRENA 1
CIRCUITO DE LA SIRENA 2
CARGA/DESCARGA
DE LA CONFIGURACIÓN
PC LINK
CIRCUITO
DIRECCIONABLE
PLANTA
(*) DETECTORES
CONVENCIONALES
DET*
FIN DE
LÍNEA
DET*
DET DET
IB
CON
DET
FC500IP
CP
DIM
RIM
LI
CIM
FIN DE
LÍNEA
CONTACTO
+LEFT–
–RIGHT+
24V +
M
RS485
REPETIDOR
FC500REP
BUS
REMOTO
CARGA/DESCARGA
DE LA CONFIGURACIÓN
USB
DET- DETECTOR DIRECCIONABLE
DET*- DETECTOR CONVENCIONAL
IB- BASE CON AISLADOR
CP- PULSADOR DE ALARMA
DIM- MÓDULO DE ENTRADA DEL DETECTOR
RIM- MÓDULO DE INTERFAZ DE RELÉ
CIM- MÓDULO DE ENTRADA DE CONTACTO
LI-AISLADORDELÍNEA
CLAVES
FC500MFI
Figura 9 Diagrama esquemático de una disposición típica del sistema

Table of Contents

Related product manuals