EasyManua.ls Logo

FireClass FC501 Series - Belangrijke Opmerkingen; Nederlands

FireClass FC501 Series
Print Icon
To Next Page IconTo Next Page
To Next Page IconTo Next Page
To Previous Page IconTo Previous Page
To Previous Page IconTo Previous Page
Loading...
NEDERLANDS
Belangrijke opmerkingen
De FC501-L, FC501-H en FC501-HK modellen onder
-
steunen uitsluitend 3 lussen van 128 adressen of 128
adressen in een enkele lus. De luslengte is maximaal 2
km (afhankelijke van het type element, aangesloten ho
-
eveelheden & kabeltype). Maximaal 4 FC500REPne
-
venpanelen en 4 FC500MFI modules kunnen met een
FC501 adresseerbaar paneel worden aangestuurd. De
luselementen kunnen geadresseerd en geconfigureerd
worden vanuit het paneelmenu (dit wordt verderop in dit
document uitgelegd, "Procedure voor auto-adresse
-
ring").
Als alternatief kan de FC490ST programmeer apparaat
worden gebruikt om uw veldelementen te adresseren.
!
WAARSCHUWING: Lees deze sectie volledig
door voorafgaand aan de installatie.
Het bedieningspaneel moet door bevoegde technici
worden geinstalleerd die vertrouwd zijn met de installa
-
tie van branddetectiesystemen. Bovendien is het raad
-
zaam te verwijzen naar de volgende informatie:
Ø
Laatste versie van de plaatselijke bedradingsvo
-
orschriften.
Ø
Branddetectie- en alarmsystemen in gebouwen of
de installatienormen voor het desbetreffende land.
Ø
Alle specifieke locatievoorschriften.
Ø
FireClass veldelement installatiehandleiding.
NEDERLANDS 43
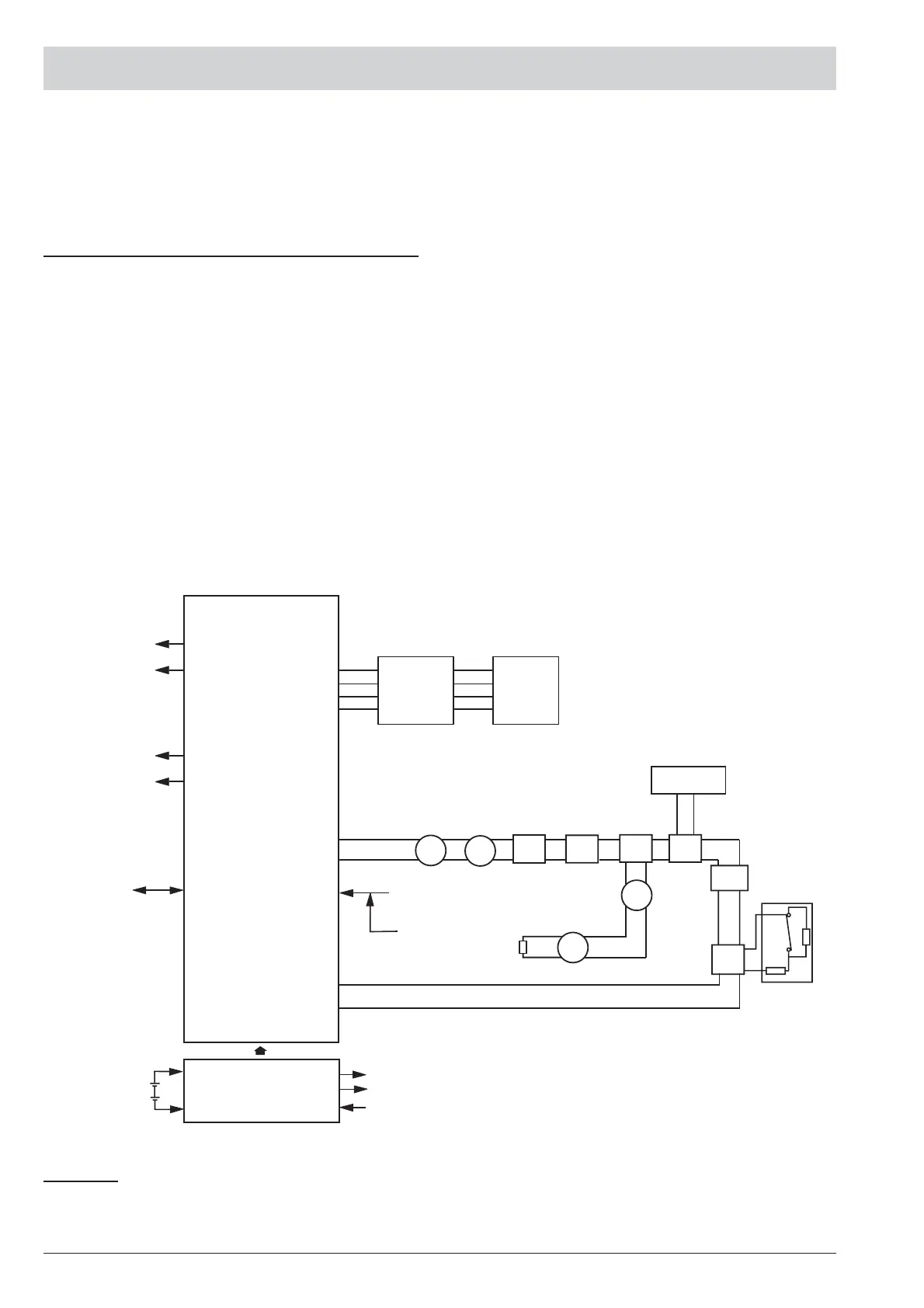
PROCESSOR
ALARMRELAIS
STORINGSRELAIS
BAQ35T24/
BAQ60T24
AUX 24V
UIT
230VAC
OPMERKING: Brandalarmkabels moeten van alle andere
(
niet-brandalarm
)
kabels worden
g
escheiden
24V
ACCU
SIRENECIRCUIT 1
SIRENECIRCUIT 2
CONFIGURATIE
UPLOADEN/DOWNLOADE
PC-LINK
PORT
ADRESSEERBAAR
CIRCUIT
INSTALLATIE
(*) CONVENTIONELE
DETECTORS
DET*
EOL
DET*
DET DET
IB
MET
DET
FC500IP
CP
DIM
RIM
LI
CIM
EOL
CONTACT
+LEFT–
–RIGHT+
24V +
M
RS485
NEVENPANEEL
FC500REP
EXTERNE
BUS
CONFIGURATIE
UPLOADEN/DOWNLOADEN
USB
DET- ADRESSEERBARE DETECTOR
DET*- CONVENTIONELE DETECTOR
IB- ISOLATIESOKKEL
CP- BRANDMELDER
DIM- DETECTOR-INVOERMODULE
RIM- RELAIS-INTERFACEMODULE
CIM- CONTACT-INVOERMODULE
LI- LIJNISOLATOR
TOETS
FC500MFI
Figuur 17 Een schematisch diagram voor een typische systeemindeling

Table of Contents

Related product manuals