EasyManua.ls Logo

FireClass FC501 Series - Notas Importantes; Portugues

FireClass FC501 Series
Print Icon
To Next Page IconTo Next Page
To Next Page IconTo Next Page
To Previous Page IconTo Previous Page
To Previous Page IconTo Previous Page
Loading...
PORTUGUES
Notas Importantes
Os modelos FC501-L, FC501-H e FC501-HK suportam
3 loops de 128 enderecos ou 128 enderecos em ape
-
nas um loop. Os comprimentos do loop sao num maxi
-
mo de 2 km (Dependendo dos tipos de dispositivos,
quantidades ligadas e tipo de cabo). Um maximo de 4
repetidores FC500REP e 4 modulos FC500MFI podem
ser accionados a partir da central enderecavel FC501.
Os dispositivos de loop podem ser enderecados e con
-
figurados a partir do menu da central (isto e explicado
mais adiante neste documento, "Procedimento de en
-
derecamento automatico"). Em alternativa, a ferramen
-
ta de assistencia FC490ST pode ser usada para
enderecar os seus dispositivos de campo.
!
AVISO: Esta secção deve ser totalmente lida
antes de dar inicio a instalação.
A central deve ser instalada por tecnicos qualificados e
familiarizados com a instalação de sistemas de detec
-
ção de incendio. Adicionalmente, e recomendado con
-
sultar a seguinte informação:
Ø
A edição actual da legislação local referente as re
-
gulamentacoes de ligacoes electricas.
Ø
Sistemas de alarme e detecção de incendio em
edificios ou instalacoes normais para o respectivo
pais.
Ø
Quaisquer requisitos especificos do local.
Ø
Instrucoes de instalação do dispositivo de campo
FireClass.
PORTUGUES 33
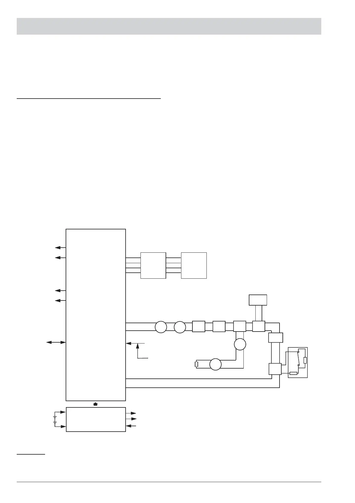
CONTROLADOR
RELÉ DE ALARME
RELÉ DE AVARIA
BAQ35T24/
BAQ60T24
AUX 24V
SAÍDA
230VAC
NOTA: Os cabos de alarme de incêndio devem estar separados de todos os outros cabos
(
alarme não incêndio
)
24V
BATTERY
CIRCUITO RECEPTOR
ACÚSTICO 1
CIRCUITO RECEPTOR
ACÚSTICO 2
CARREGAMENTO
/TRANSFERÊNCIA
DA CONFIGURAÇÃO
PORTA
PC-LINK
CIRCUITO
ENDEREÇÁVEL
FÁBRICA
(*) DETECTORES
CONVENCIONAIS
DET*
EOL
DET*
DET DET
IB
COM
DET
FC500IP
CP
DIM
RIM
LI
CIM
EOL
CONTACT
+LEFT–
–RIGHT+
24V +
M
RS485
REPETIDOR
FC500REP
BARRAMENTO
REMOTO
(BUS)
CARREGAMENTO
/TRANSFERÊNCIA
DA CONFIGURAÇÃO
USB
DET- DETECTOR ENDEREÇÁVEL
DET*- DETECTOR CONVENCIONAL
IB- BASE COM ISOLADOR
CP- PONTO DE CHAMADA
DIM- MÓDULO DE ENTRADA PARA DETECTOR
RIM- MÓDULO DO INTERFACE DE RELÉ
CIM- MÓDULO DE ENTRADA PARA CONTACTO
LI-ISOLADORDELINHA
TECLA
FC500MFI
Figura 13 Diagrama esquemático para um layout habitual do sistema.

Table of Contents

Related product manuals