EasyManua.ls Logo

Flomec RT40 - Programming Flowchart

Flomec RT40
40 pages
Print Icon
To Next Page IconTo Next Page
To Next Page IconTo Next Page
To Previous Page IconTo Previous Page
To Previous Page IconTo Previous Page
Loading...
32
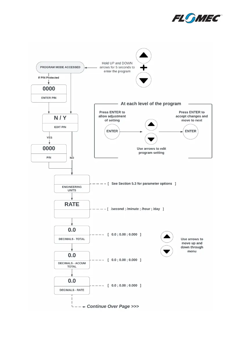
7. Programming Flowchart

Related product manuals