EasyManua.ls Logo

FMUser RDS-C - Page 49

Default Icon
53 pages
Print Icon
To Next Page IconTo Next Page
To Next Page IconTo Next Page
To Previous Page IconTo Previous Page
To Previous Page IconTo Previous Page
Loading...
FMUSER INTERNATIONAL GROUP INC. 广州市汉婷生物技术开发有限公司
48
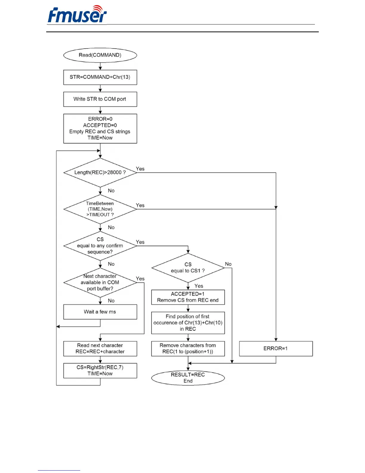
Read value flowchart.