EasyManua.ls Logo

Fujitsu ServerView Operations Manager V6.12 - Page 11

Fujitsu ServerView Operations Manager V6.12
282 pages
Print Icon
To Next Page IconTo Next Page
To Next Page IconTo Next Page
To Previous Page IconTo Previous Page
To Previous Page IconTo Previous Page
Loading...
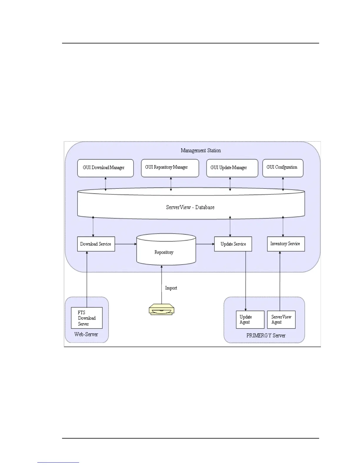
The Update Service performs the following tasks:
1. It detects which updates are available for the individual PRIMERGY
servers based on the inventories and repositories, and returns the result
to the database so that this can be displayed in the GUI.
2. It uses the jobs you define in the GUI to transfer the updates from the
repository to the PRIMERGY servers.
These interrelationships are illustrated in the following graphic.
Figure 1: Interaction between the various services for Update Management
ServerView Update Management 11
1.1 Concepts

Table of Contents

Related product manuals