EasyManua.ls Logo

Gema OptiSpray DPP01 - Schematic Diagrams; Optispray DPP01 - Block Diagram

Gema OptiSpray DPP01
41 pages
Print Icon
To Next Page IconTo Next Page
To Next Page IconTo Next Page
To Previous Page IconTo Previous Page
To Previous Page IconTo Previous Page
Loading...
V 03/13
OptiSpray DPP01 Schematic diagrams 31
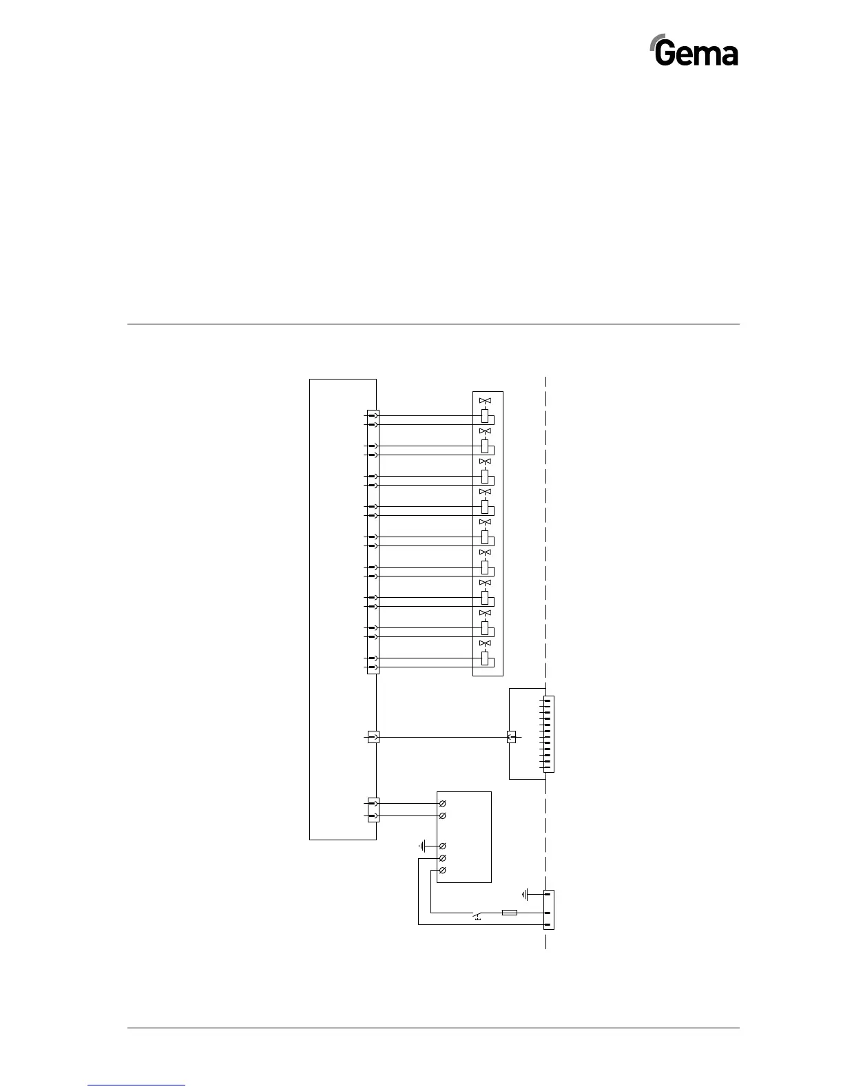
Schematic diagrams
OptiSpray DPP01 - block diagram
DPP01 VALVE BOARD
X2
L
N
PE
V-
V+
POWER SUPPLY
F1
2AT
2.1
1
2
A
B
C
D
E
F
G
2.2
H
J
K
L
M
X1
1
2
PE
X4
1
2
3
4
5
6
7
8
9
10
11
12
13
14
15
16
17
18
S1
123456789
12p Adapter
OptiSpray DPP01 - block diagram
Mains connection
Solenoid valves Control cable connection

Table of Contents

Related product manuals