EasyManua.ls Logo

General Climate CU-S05CR - 12.3 Diagnostic Chart

General Climate CU-S05CR
57 pages
Print Icon
To Next Page IconTo Next Page
To Next Page IconTo Next Page
To Previous Page IconTo Previous Page
To Previous Page IconTo Previous Page
Loading...
www.generalclimate.com 35 Wall-Mounted Split Type
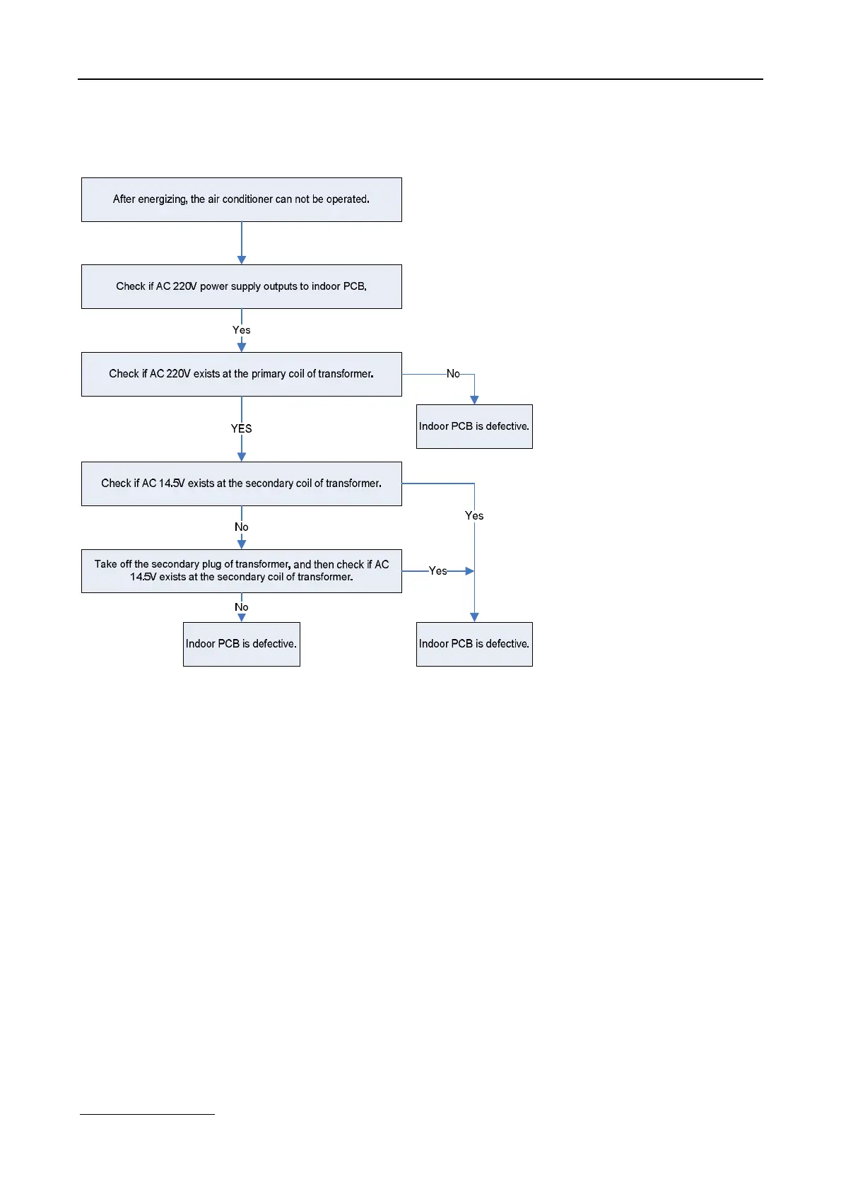
12.3 Diagnostic chart
After energizing, no indicator is lighted and the air conditioner can’t be operated.

Related product manuals