EasyManua.ls Logo

General Climate CU-S05CR - 12.7 Operation Lamp Off;Timer Flashes; 12.8 Operation Lamp On;Timer Flashes; 12.9 Operation;Timer Lamp Flashes

General Climate CU-S05CR
57 pages
Print Icon
To Next Page IconTo Next Page
To Next Page IconTo Next Page
To Previous Page IconTo Previous Page
To Previous Page IconTo Previous Page
Loading...
www.generalclimate.com 37 Wall-Mounted Split Type
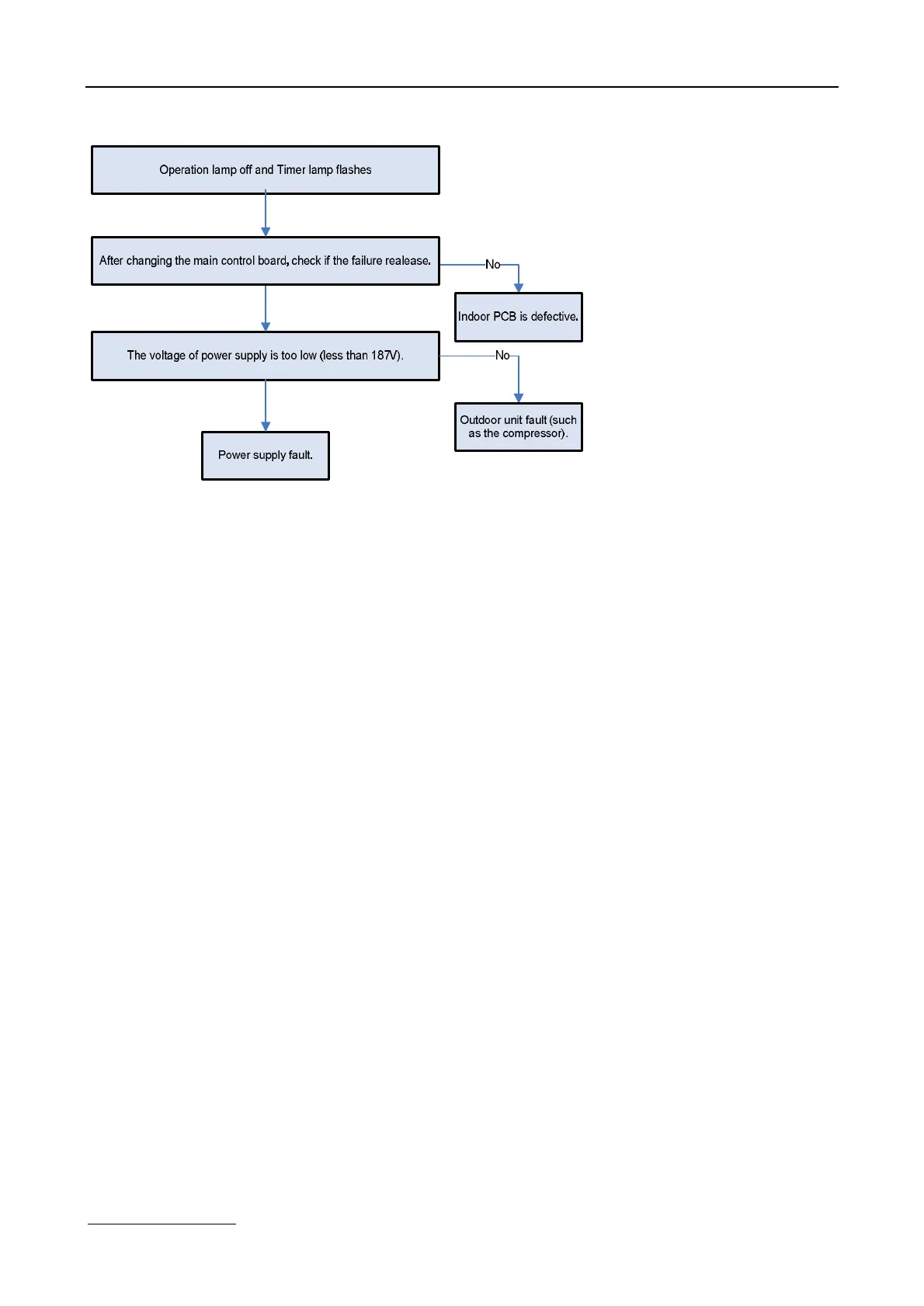
12.7 Operation lamp off and Timer lamp flashes
12.8 Operation lamp on and Timer lamp flashes
EEROM error, indoor PCB is defective.
12.9 Operation lamp flashes, Timer lamp flashes .
This is alarm signal when the main chip can’t detect over-zero signal. When such failure occurs, the main control board must
have fault.

Related product manuals