EasyManua.ls Logo

General Climate CU-S05CR - 12.4 Resetting Phenomenon; 12.5 Operation;Timer Lamp Off; 12.6 Operation;Timer Lamp On

General Climate CU-S05CR
57 pages
Print Icon
To Next Page IconTo Next Page
To Next Page IconTo Next Page
To Previous Page IconTo Previous Page
To Previous Page IconTo Previous Page
Loading...
www.generalclimate.com 36 Wall-Mounted Split Type
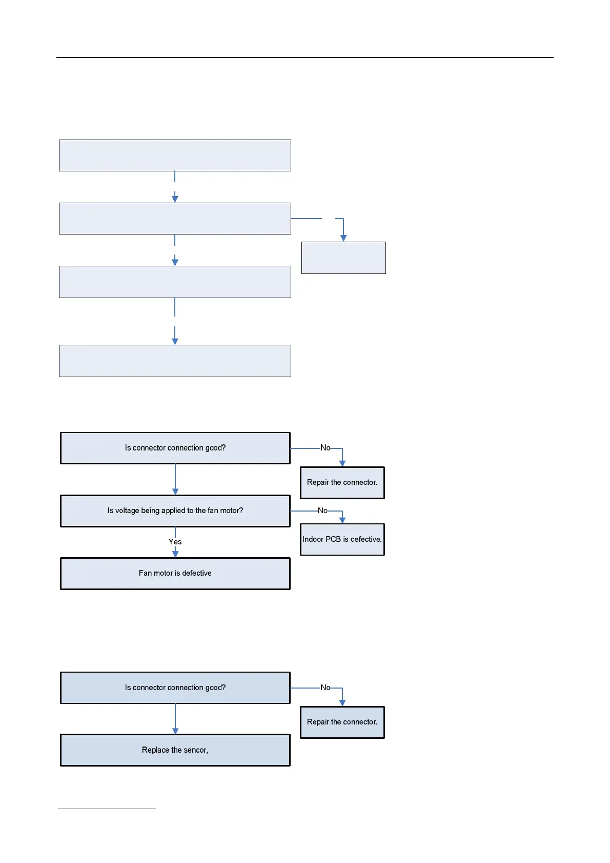
12.4 Resetting phenomenon often occurs during operation.
(That is automatically entering to the status when power is on.)
The reason is that the instantaneous voltage of main chip is less than 4.5V. Check according to the following procedure:
Resetting phenomenon often occurs during operation.
After changing indoor PCB, check if the failure realease.
Yes
After changing indoor fan motor, check if the failure realease.
Yes
YES
Yes
Power supply circuit has problems.
Indoor PCB is defective.
12.5 Operation lamp flashes and Timer lamp off.
12.6 Operation lamp flashes and Timer lamp on.

Related product manuals