EasyManua.ls Logo

Glamox NL95 - Connecting Modules

Glamox NL95
54 pages
Print Icon
To Next Page IconTo Next Page
To Next Page IconTo Next Page
To Previous Page IconTo Previous Page
To Previous Page IconTo Previous Page
Loading...
Rev.: 4, Print date: 2021-05-05
9
NL95
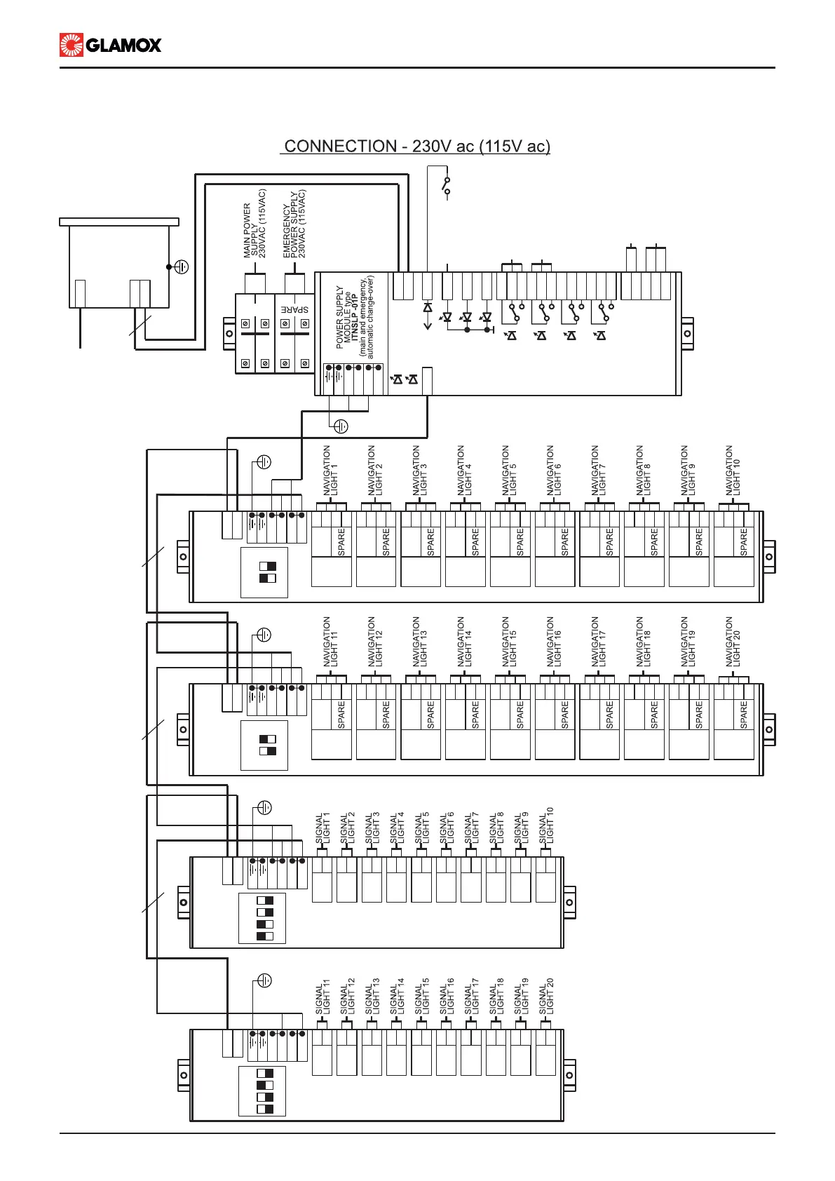
3.1.2 Connection
IMPORTANT!!! Requirements of navigation and signal lights that are going to be used with Navigation and Signal Lights Controller need
to be considered. Navigation and signal lights operating manual should be read before continuing. Check technical characteristics
of each light module.
CON1
CON2
Original
cable
2.5m
long
CON3
CON2
CON1
1
3
1
3
MAIN
50
50
51
51
49
49
L
L
N
N
1
2
3
4
+24V
IN1
IN2
IN3
AUDIO ALARM
ACCEPT INPUT
1
2
MAIN
EMERG
SYSTEM OPERATING
C.O. VOLTAGE-FREE
OUTPUT CONTACT
5
8
11
14
6
9
12
15
7
10
13
16
COMMON ALARM OUTPUT
C.O. VOLTAGE-FREE
OUTPUT CONTACT
19
17
20
18
21
NMEA 0183 RECEIVER
input, ($--ACK sentence)
NMEA 0183 TRANSMITTER
output, ($NLALR sentence)
Rx-B
Rx-A
Tx-B
Tx-A
-
AL1
SYS
AL2
AL3
MAIN
MAIN
MAIN
MAIN
MAIN
MAIN
MAIN
MAIN
MAIN
INPUT MODULE
ITNL-10-D-230
CON1
CON2
1
21
2
22
3
23
4
24
5
25
8
28
11
31
14
34
6
26
9
29
12
32
15
35
17
37
19
39
7
27
10
30
13
33
16
36
18
38
20
40
LIGHT
No.1
LIGHT
No.2
LIGHT
No.3
LIGHT
No.4
LIGHT
No.5
LIGHT
No.6
LIGHT
No.7
LIGHT
No.8
LIGHT
No.9
LIGHT
No.10
50
50
51
51
49
49
L
L
N
N
MAIN
ADDRESS
ON
1 2
MAIN
MAIN
MAIN
MAIN
MAIN
MAIN
MAIN
MAIN
MAIN
INPUT MODULE
ITNL-10-D-230
CON1
CON2
1
21
2
22
3
23
4
24
5
25
8
28
11
31
14
34
6
26
9
29
12
32
15
35
17
37
19
39
7
27
10
30
13
33
16
36
18
38
20
40
LIGHT
No.1
LIGHT
No.2
LIGHT
No.3
LIGHT
No.4
LIGHT
No.5
LIGHT
No.6
LIGHT
No.7
LIGHT
No.8
LIGHT
No.9
LIGHT
No.10
50
50
51
51
49
49
L
L
N
N
MAIN
ADDRESS
ON
1 2
INPUT MODULE
ITNL-10-S-230
CON1
CON2
1
2
3
4
5
8
11
14
6
9
12
15
17
19
7
10
13
16
18
20
LIGHT
No.1
LIGHT
No.2
LIGHT
No.3
LIGHT
No.4
LIGHT
No.5
LIGHT
No.6
LIGHT
No.7
LIGHT
No.8
LIGHT
No.9
LIGHT
No.10
50
50
51
51
49
49
L
L
N
N
ADDRESS
ON
1 2 4 8
INPUT MODULE
ITNL-10-S-230
CON1
CON2
1
2
3
4
5
8
11
14
6
9
12
15
17
19
7
10
13
16
18
20
LIGHT
No.1
LIGHT
No.2
LIGHT
No.3
LIGHT
No.4
LIGHT
No.5
LIGHT
No.6
LIGHT
No.7
LIGHT
No.8
LIGHT
No.9
LIGHT
No.10
50
50
51
51
49
49
L
L
N
N
ADDRESS
ON
1 2 4 8
1
2
1
2
1
2
1
2
1
2
1
2
1
2
Original cable 1.5m long*Original cable 1.5m long*Original cable 1.5m long*
Interconncetions between modules
All original cables are cables for communication and
have to be routed in accordance with rules and good
marine practice. Have to be seperated from power
cables which can cause high level of interference.
*Do not route together with power cables
RJ45
Remote Control
Modbus RTU over TCP/IP
MAIN UNIT type
ITNSL-01TP

Related product manuals