EasyManua.ls Logo

Grady-White 330 Express - Air Con. & Coolers One-Line Diagram

Default Icon
112 pages
Print Icon
To Next Page IconTo Next Page
To Next Page IconTo Next Page
To Previous Page IconTo Previous Page
To Previous Page IconTo Previous Page
Loading...
330 EXPRESS
8–42
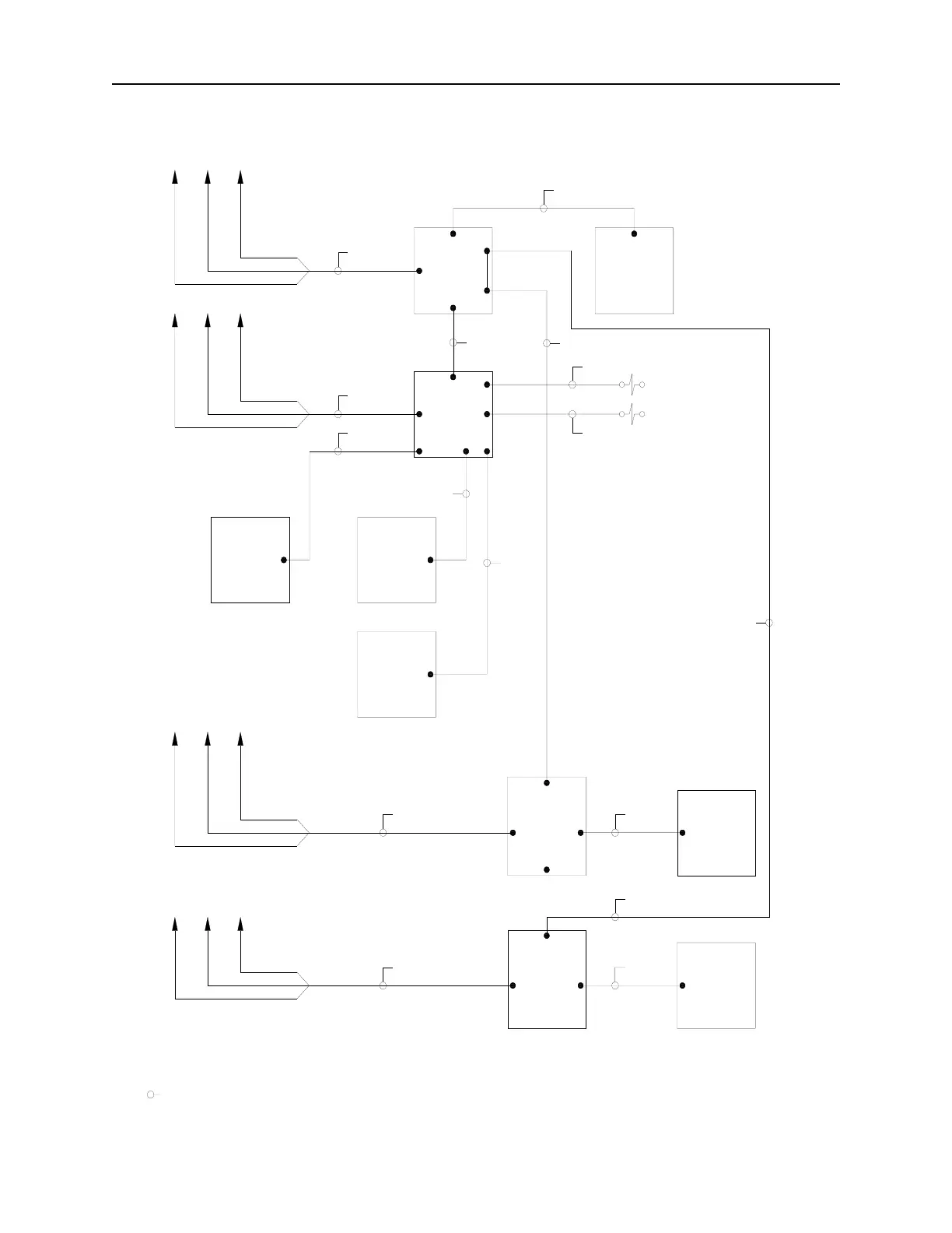
120V Air Con. & Coolers One-line Diagram
GN
FROM DWG 330-AC-1
AIR/COOLER PUMP CB
(OPITIONAL)
W
BLK
3C 14 GA
BLK
W
GN
PR3X-2
(SEE
COMPONENT
OWNER'S
MANUAL FOR
INTERNAL
WIRING)
NOTES:
1) INDICATES MULTI-CONDUCTOR CABLE
RR3X-2
(SEE
COMPONENT
OWNER'S
MANUAL FOR
INTERNAL
WIRING)
GN
W
BLK
3C 14 GA
BLK
W
FROM DWG 330-AC-1
COCKPIT COOLERS CB
(OPTIONAL)
GN
2C 14 GA
RAW WATER
PUMP
3C 14 GA
GN
FROM DWG 330-AC-1
AIR COND CB
W
BLK
3C 12 GA
BLK
W
GN
AIR COND
UNIT
(SEE
COMPONENT
OWNER'S
MANUAL FOR
INTERNAL
WIRING)
2C 14 GA
AIR COND
CONTROL
PANEL
DATA CABLE
CONDENSING
UNIT
(SEE
COMPONENT
OWNER'S
MANUAL FOR
INTERNAL
WIRING)
3C 14 GA
TEMP
CONTROLLER
PORT COOLER
(SEE
COMPONENT
OWNER'S
MANUAL FOR
INTERNAL
WIRING)
TEMP
CONTROLLER
AFT FISHBOX
(SEE
COMPONENT
OWNER'S
MANUAL FOR
INTERNAL
WIRING)
3C 14 GA
3C 14 GA
2C 14 GA
2C 14 GA
PORT SOLENOID
AFT SOLENOID
LINE
NO.
1.
2.
3.
4.
5.
6.
7.
8.
10.
9.
DATA CABLE
HELM AIR
COND
CONTROL
PANEL
HELM AIR
COND UNIT
(OPTION)
(SEE
COMPONENT
OWNER'S
MANUAL FOR
INTERNAL
WIRING)
GN
W
BLK
3C 14 GA
FROM DWG 330-AC-1
HELM AIR COND CB
(OPTIONAL)
2C 14 GA
2C 14 GA
BLK
W
GN

Table of Contents

Related product manuals