EasyManua.ls Logo

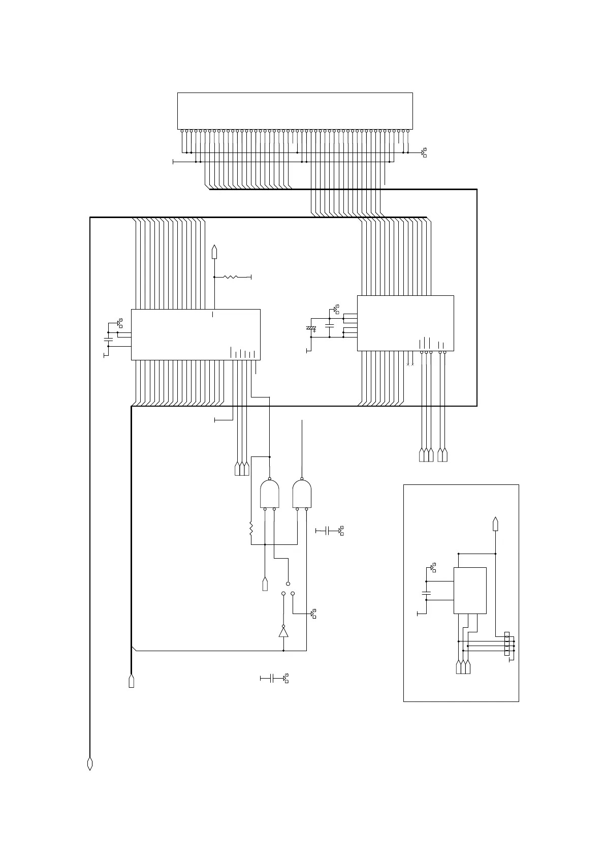
GRAPHTEC CE5000-120 - Main Board Memory Block Section (PN5043-01 A)

GRAPHTEC CE5000-120
146 pages
Print Icon
To Next Page IconTo Next Page
To Next Page IconTo Next Page
To Previous Page IconTo Previous Page
To Previous Page IconTo Previous Page
Loading...
CE5000-UM-251-9370 11-9
11 BLOCK DIAGRAMS AND CIRCUIT DIAGRAMS
11.2.7 Main Board Memory Block Section (PN5043-01A)
5678
NORMAL
DEBUG
PN5043-01A MEMORY BLOCK
RESETZ
A[0..21]
A8
A5
A17
A3
A9
A17
A2
A15
A9
A8
A5
A13
A15
A12
A7
A16
A18
A9
A8
A6
A18
A19
A12
A11
A11
A6
A5
A1
A10
A7
A4
A3
A1
A2
A6
A4
A16
A14
A10
A4
DEBUGZ
DEBUGZ
D7
D10
D8
D8
D14
D9
D2
D14
D11
D13
D12
D12
D9
D10
D1
D4
D15
D8
D0
D3
D3
D13
D4
D14
D13
D5
D11
D0
D3
D4
D7
D2
D1
D0
D15
D10
D7
D2
D1
D5
D12
D15
D6
D6
D11
D6
D5
D9
A20
A19
A14
A13
A10
A7
A1
A2
A3
A21
VCC
VCC
VCC
VCC
VCC
VCC
VCC
VCC
VCC
JP20
DSP03-003-432
U49B
SN74LVC2G32DCUTE4
3
5
6
U27
MSM511865F-60JS
2
6
3
31
4
22
5
1
7
37
8
21
9
13
10
17
33
29
34
42
35
30
36
18
38
14
39
19
40
41
20
23
24
25
26
27
28
16
15
DQ0
VCC
DQ1
LCAS
DQ2
VSS
DQ3
VCC
DQ4
VSS
DQ5
VCC
DQ6
WE
DQ7
A0
DQ8
OE
DQ9
VSS
DQ10
UCAS
DQ11
A1
DQ12
RAS DQ13
A2
DQ14
DQ15
A3
A4
A5
A6
A7
A8
A9
NC
NC
RA36
10K*4
C63
10uF/16V
R208
open
R206
10K
U22
MBM29F160BE/TSOP
29
31
33
35
38
40
42
44
30
32
34
36
39
41
43
45
46
17
48
1
2
3
4
5
6
7
8
18
19
20
21
22
23
24
25
27
37
47
28
12
15
11
26
16
9
14
DQ0
DQ1
DQ2
DQ3
DQ4
DQ5
DQ6
DQ7
DQ8
DQ9
DQ10
DQ11
DQ12
DQ13
DQ14
DQ15/A-1
GND
A17
A16
A15
A14
A13
A12
A11
A10
A9
A8
A7
A6
A5
A4
A3
A2
A1
A0
GND
VCC
BYTE
OE
RST
RY/BY
WE
CE
A18
A19
WP
C62
104
C213
104
J19
8911-050-178S-A
49
1
50
2
3
4
5
6
7
8
9
10
11
12
13
14
15
16
17
18
19
20
21
22
23
24
25
26
27
28
29
30
31
32
33
34
35
36
37
38
39
40
42
41
43
44
45
46
47
48
U61
SN74LVC1GU04DCKR
2 4
C64
104
U49A
SN74LVC2G32DCUTE4
7
1
2
C61
104
C12
104
BR93L86B
4
3
5
6
U24
2
7
SK
CS
DODI
VCC
GND
D[0..15]
A[0..21]
FR_BUSYZ
RASZ
CASLZ
CASHZ
RDZ
RDWR
EPROMOUT
RDZ
RESETZ
CS0Z
WRLZ
NV_DI
NV_CS
NV_SK

Table of Contents

Related product manuals