EasyManua.ls Logo

Growatt SPH6000 - Page 51

Growatt SPH6000
66 pages
Print Icon
To Next Page IconTo Next Page
To Next Page IconTo Next Page
To Previous Page IconTo Previous Page
To Previous Page IconTo Previous Page
Loading...
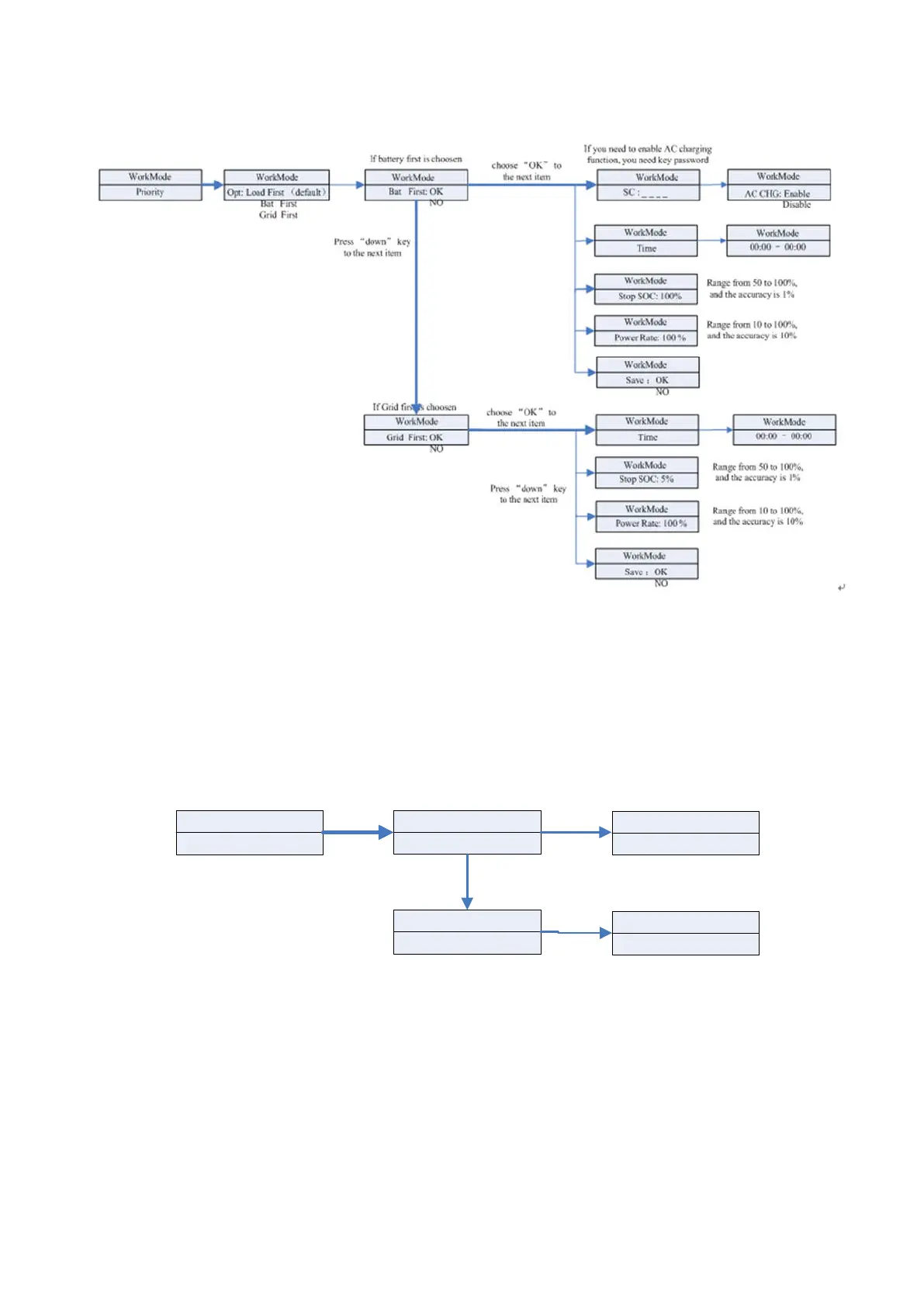
Chart 6.9
Note:
1. “Power Rate” is used to set up power of battery. So different battery may have the different power,
customer need to check the max power of battery.
2. Time setting is 24-hour.If the end time is less than beginning time, it defaults to spanning days.
4. Under the MODE Change, you can see the setup options below after pressing Enter:
MODE Change
WorkMode
Sensor
WorkMode
Cable CT
WorkMode
Meter
SP-CT
Battery Type
WorkMode
Lithium
WorkMode
Lead-acid
Press enter key to
make sure
Press down key
to the next item
Press enter key
to make sure
Chart 6.10
The MODE change has two options what are sensor and battery type, sensor is cable CT (default), meter and
SP-CT(wireless RF transfer). In the battery type, you can choose lithium battery or lead-acid battery.
5. Under the ExportLimit, you can see the setup options below after pressing Enter:

Other manuals for Growatt SPH6000

Related product manuals