EasyManua.ls Logo

Hakko Electronics Monitouch V7 Series - Page 76

Hakko Electronics Monitouch V7 Series
128 pages
Print Icon
To Next Page IconTo Next Page
To Next Page IconTo Next Page
To Previous Page IconTo Previous Page
To Previous Page IconTo Previous Page
Loading...
5
10. Other Networks 5-13
Connections
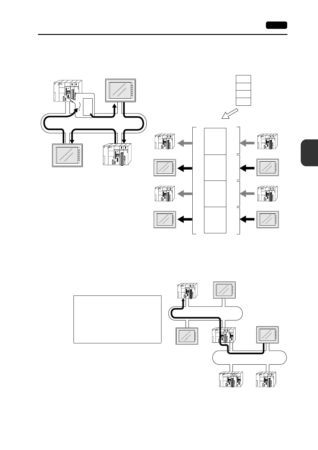
This network system supports cyclic transmission and enables direct reading from link devices
(LB, LW, LX or LY).
Also it is possible to directly write data to link devices that are assigned by the control station.
Transient transmission is also supported.
It is possible to access to memory addresses such as D or M that are usable with the ordinary 1 : 1
communications. All the memory areas in the PLCs on NET/10 can be accessed.
¥ ¥ ¥ ¥
¥ ¥ ¥ ¥
¥ ¥ ¥ ¥
¥ ¥ ¥ ¥
¥ ¥ ¥ ¥
¥ ¥ ¥ ¥
¥ ¥ ¥ ¥
¥ ¥ ¥ ¥
¥ ¥ ¥ ¥
¥ ¥ ¥ ¥
¥ ¥ ¥ ¥
¥ ¥ ¥ ¥
¥ ¥ ¥ ¥
¥ ¥ ¥ ¥
¥ ¥ ¥ ¥
¥ ¥ ¥ ¥
RUN
STOP
¥ ¥ ¥ ¥
¥ ¥ ¥ ¥
¥ ¥ ¥ ¥
¥ ¥ ¥ ¥
¥ ¥ ¥ ¥
¥ ¥ ¥ ¥
¥ ¥ ¥ ¥
¥ ¥ ¥ ¥
¥ ¥ ¥ ¥
¥ ¥ ¥ ¥
¥ ¥ ¥ ¥
¥ ¥ ¥ ¥
¥ ¥ ¥ ¥
¥ ¥ ¥ ¥
¥ ¥ ¥ ¥
¥ ¥ ¥ ¥
¥ ¥ ¥ ¥
¥ ¥ ¥ ¥
¥ ¥ ¥ ¥
¥ ¥ ¥ ¥
¥ ¥ ¥ ¥
¥ ¥ ¥ ¥
¥ ¥ ¥ ¥
¥ ¥ ¥ ¥
RUN
STOP
¥ ¥ ¥ ¥
¥ ¥ ¥ ¥
¥ ¥ ¥ ¥
¥ ¥ ¥ ¥
¥ ¥ ¥ ¥
¥ ¥ ¥ ¥
¥ ¥ ¥ ¥
¥ ¥ ¥ ¥
0
1FFF
1Mp1
1Ns2
1Ns3
1Ns4
0 ~ FF
100 ~ 1FF
200 ~ 2FF
300 ~ 3FF
¥ ¥ ¥ ¥
¥ ¥ ¥ ¥
¥ ¥ ¥ ¥
¥ ¥ ¥ ¥
¥ ¥ ¥ ¥
¥ ¥ ¥ ¥
¥ ¥ ¥ ¥
¥ ¥ ¥ ¥
¥ ¥ ¥ ¥
¥ ¥ ¥ ¥
¥ ¥ ¥ ¥
¥ ¥ ¥ ¥
¥ ¥ ¥ ¥
¥ ¥ ¥ ¥
¥ ¥ ¥ ¥
¥ ¥ ¥ ¥
RUN
STOP
¥ ¥ ¥ ¥
¥ ¥ ¥ ¥
¥ ¥ ¥ ¥
¥ ¥ ¥ ¥
¥ ¥ ¥ ¥
¥ ¥ ¥ ¥
¥ ¥ ¥ ¥
¥ ¥ ¥ ¥
¥ ¥ ¥ ¥
¥ ¥ ¥ ¥
¥ ¥ ¥ ¥
¥ ¥ ¥ ¥
¥ ¥ ¥ ¥
¥ ¥ ¥ ¥
¥ ¥ ¥ ¥
¥ ¥ ¥ ¥
¥ ¥ ¥ ¥
¥ ¥ ¥ ¥
¥ ¥ ¥ ¥
¥ ¥ ¥ ¥
¥ ¥ ¥ ¥
¥ ¥ ¥ ¥
¥ ¥ ¥ ¥
¥ ¥ ¥ ¥
RUN
STOP
¥ ¥ ¥ ¥
¥ ¥ ¥ ¥
¥ ¥ ¥ ¥
¥ ¥ ¥ ¥
¥ ¥ ¥ ¥
¥ ¥ ¥ ¥
¥ ¥ ¥ ¥
¥ ¥ ¥ ¥
LW
0
FF
100
1FF
200
2FF
300
3FF
0
FF
100
1FF
200
2FF
300
3FF
¥ ¥ ¥ ¥
¥ ¥ ¥ ¥
¥ ¥ ¥ ¥
¥ ¥ ¥ ¥
¥ ¥ ¥ ¥
¥ ¥ ¥ ¥
¥ ¥ ¥ ¥
¥ ¥ ¥ ¥
¥ ¥ ¥ ¥
¥ ¥ ¥ ¥
¥ ¥ ¥ ¥
¥ ¥ ¥ ¥
¥ ¥ ¥ ¥
¥ ¥ ¥ ¥
¥ ¥ ¥ ¥
¥ ¥ ¥ ¥
RUN
STOP
¥ ¥ ¥ ¥
¥ ¥ ¥ ¥
¥ ¥ ¥ ¥
¥ ¥ ¥ ¥
¥ ¥ ¥ ¥
¥ ¥ ¥ ¥
¥ ¥ ¥ ¥
¥ ¥ ¥ ¥
¥ ¥ ¥ ¥
¥ ¥ ¥ ¥
¥ ¥ ¥ ¥
¥ ¥ ¥ ¥
¥ ¥ ¥ ¥
¥ ¥ ¥ ¥
¥ ¥ ¥ ¥
¥ ¥ ¥ ¥
¥ ¥ ¥ ¥
¥ ¥ ¥ ¥
¥ ¥ ¥ ¥
¥ ¥ ¥ ¥
¥ ¥ ¥ ¥
¥ ¥ ¥ ¥
¥ ¥ ¥ ¥
¥ ¥ ¥ ¥
RUN
STOP
¥ ¥ ¥ ¥
¥ ¥ ¥ ¥
¥ ¥ ¥ ¥
¥ ¥ ¥ ¥
¥ ¥ ¥ ¥
¥ ¥ ¥ ¥
¥ ¥ ¥ ¥
¥ ¥ ¥ ¥
1Mp1
1Ns2
1Ns3
1Ns4
1Mp1
1Ns2
1Ns3
1Ns4
F1
F2
F3
F4
F5
F6
F1
F2
F3
F4
F5
F6
F1
F2
F3
F4
F5
F6
F1
F2
F3
F4
F5
F6
F1
F2
F3
F4
F5
F6
F1
F2
F3
F4
F5
F6
Possible to write to
the assigned areas
Control station (1Mp1) Normal station (1Ns2)
Normal station (1Ns4) Normal station (1Ns3)
Example: When LW is assigned by the control station as shown below:
Link device
Reading Writing
Possible to read
from any area
Note:
Transient transmission is slower than
cyclic transmission (2- or 3-times
longer response time than cyclic
transmission). To achieve high-speed
communications, use cyclic
transmission.
¥ ¥ ¥ ¥
¥ ¥ ¥ ¥
¥ ¥ ¥ ¥
¥ ¥ ¥ ¥
¥ ¥ ¥ ¥
¥ ¥ ¥ ¥
¥ ¥ ¥ ¥
¥ ¥ ¥ ¥
¥ ¥ ¥ ¥
¥ ¥ ¥ ¥
¥ ¥ ¥ ¥
¥ ¥ ¥ ¥
¥ ¥ ¥ ¥
¥ ¥ ¥ ¥
¥ ¥ ¥ ¥
¥ ¥ ¥ ¥
RUN
STOP
¥ ¥ ¥ ¥
¥ ¥ ¥ ¥
¥ ¥ ¥ ¥
¥ ¥ ¥ ¥
¥ ¥ ¥ ¥
¥ ¥ ¥ ¥
¥ ¥ ¥ ¥
¥ ¥ ¥ ¥
¥ ¥ ¥ ¥
¥ ¥ ¥ ¥
¥ ¥ ¥ ¥
¥ ¥ ¥ ¥
¥ ¥ ¥ ¥
¥ ¥ ¥ ¥
¥ ¥ ¥ ¥
¥ ¥ ¥ ¥
¥ ¥ ¥ ¥
¥ ¥ ¥ ¥
¥ ¥ ¥ ¥
¥ ¥ ¥ ¥
¥ ¥ ¥ ¥
¥ ¥ ¥ ¥
¥ ¥ ¥ ¥
¥ ¥ ¥ ¥
RUN
STOP
¥ ¥ ¥ ¥
¥ ¥ ¥ ¥
¥ ¥ ¥ ¥
¥ ¥ ¥ ¥
¥ ¥ ¥ ¥
¥ ¥ ¥ ¥
¥ ¥ ¥ ¥
¥ ¥ ¥ ¥
¥ ¥ ¥ ¥
¥ ¥ ¥ ¥
¥ ¥ ¥ ¥
¥ ¥ ¥ ¥
¥ ¥ ¥ ¥
¥ ¥ ¥ ¥
¥ ¥ ¥ ¥
¥ ¥ ¥ ¥
¥ ¥ ¥ ¥
¥ ¥ ¥ ¥
¥ ¥ ¥ ¥
¥ ¥ ¥ ¥
¥ ¥ ¥ ¥
¥ ¥ ¥ ¥
¥ ¥ ¥ ¥
¥ ¥ ¥ ¥
¥ ¥ ¥ ¥
¥ ¥ ¥ ¥
¥ ¥ ¥ ¥
¥ ¥ ¥ ¥
¥ ¥ ¥ ¥
¥ ¥ ¥ ¥
¥ ¥ ¥ ¥
¥ ¥ ¥ ¥
RUN
STOP
¥ ¥ ¥ ¥
¥ ¥ ¥ ¥
¥ ¥ ¥ ¥
¥ ¥ ¥ ¥
¥ ¥ ¥ ¥
¥ ¥ ¥ ¥
¥ ¥ ¥ ¥
¥ ¥ ¥ ¥
¥ ¥ ¥ ¥
¥ ¥ ¥ ¥
¥ ¥ ¥ ¥
¥ ¥ ¥ ¥
¥ ¥ ¥ ¥
¥ ¥ ¥ ¥
¥ ¥ ¥ ¥
¥ ¥ ¥ ¥
¥ ¥ ¥ ¥
¥ ¥ ¥ ¥
¥ ¥ ¥ ¥
¥ ¥ ¥ ¥
¥ ¥ ¥ ¥
¥ ¥ ¥ ¥
¥ ¥ ¥ ¥
¥ ¥ ¥ ¥
RUN
STOP
¥ ¥ ¥ ¥
¥ ¥ ¥ ¥
¥ ¥ ¥ ¥
¥ ¥ ¥ ¥
¥ ¥ ¥ ¥
¥ ¥ ¥ ¥
¥ ¥ ¥ ¥
¥ ¥ ¥ ¥
¥ ¥ ¥ ¥
¥ ¥ ¥ ¥
¥ ¥ ¥ ¥
¥ ¥ ¥ ¥
¥ ¥ ¥ ¥
¥ ¥ ¥ ¥
¥ ¥ ¥ ¥
¥ ¥ ¥ ¥
F1
F2
F3
F4
F5
F6
F1
F2
F3
F4
F5
F6
F1
F2
F3
F4
F5
F6
Network No. 2
(Station that
sends a request)
(Station that
sends a request)
Network No. 1

Table of Contents

Related product manuals