EasyManua.ls Logo

Hettich UNIVERSAL 32 - Mains supply and supply board (SB)

Hettich UNIVERSAL 32
49 pages
Print Icon
To Next Page IconTo Next Page
To Next Page IconTo Next Page
To Previous Page IconTo Previous Page
To Previous Page IconTo Previous Page
Loading...
39/49
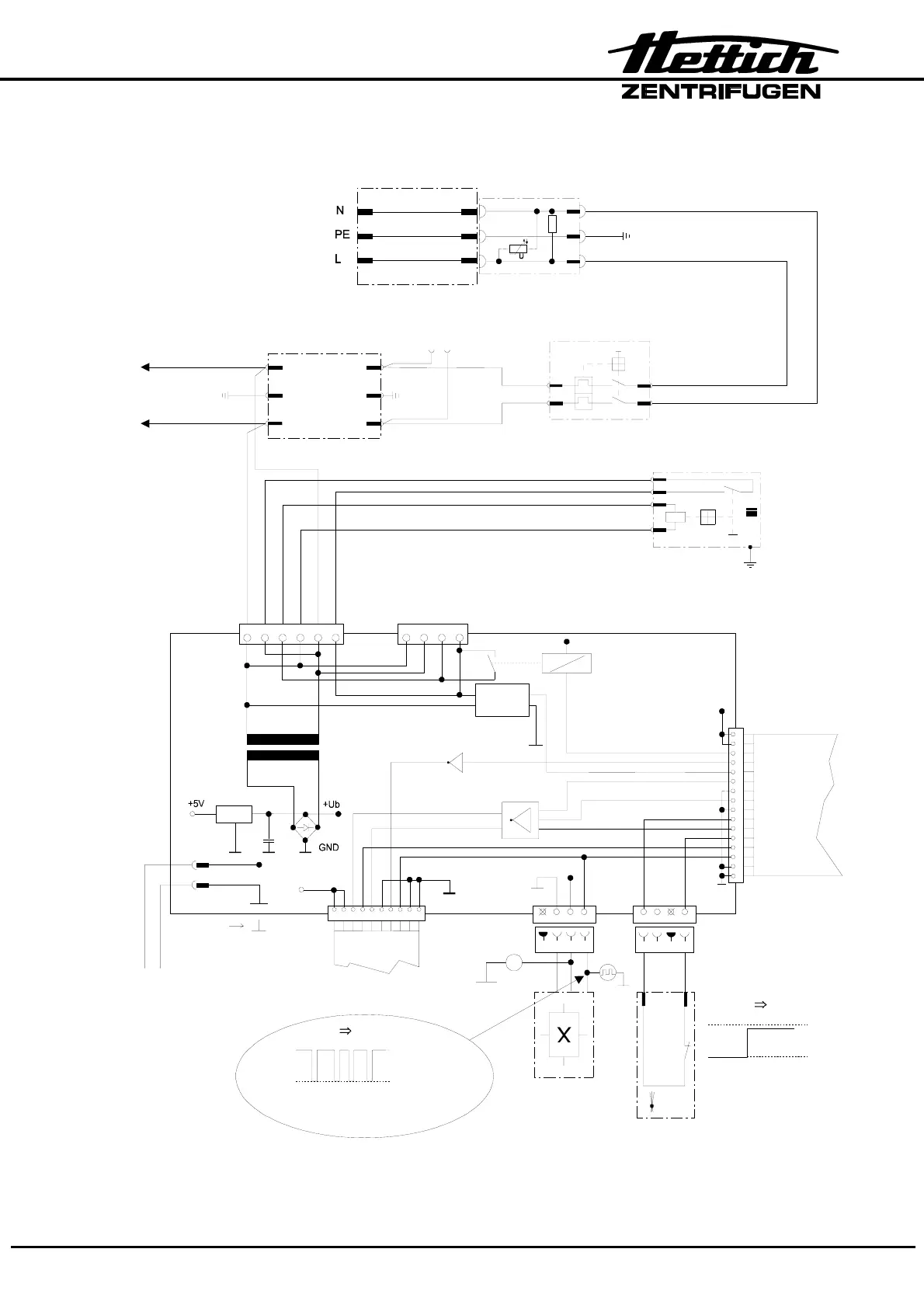
13.1. Mains supply and supply board (SB)
1
234
X6
B4
F1
Q1
Netz/mains
230V/50Hz
115V/60Hz
Gerätestecker
appliance plug
Überspannungsschutz
overvoltage protection
Netzschalter
mains switch
GNYE
Funkentstörfilter
radio interference
suppression filter
zur Übertemperatur-
sicherung F3
to overtemperature
fuse F3
zum Frequenzum-
richter A2 / S102 / N
to frequency converter
A
2 / S102 /
N
Deckelver-
riegelung
lid lock
Y1
BK
WH
WH
BK
+Ub
X2
zum Steuerteil A4 / X1
to control panel A4 / X1
WH
BK
WH
BK
WH
WH
WH
BK
6
54321
X5
1
234
1234
zum Frequenzumrichter
to frequency converter
A2 / S501
1234
RD RD
Unwuchtschalter
im
ba
l
a
n
ce
s
wi
tc
h
S1
B3
Drehzahlsensor
speed sensor
1234
+Ub
10...15V
V
ersorgungsplatine
supply board
A1
X8
X7
+Ub
+5V
X4
+Ub
X3
+Ub
Optokoppler
optocoupler
Verschlußrelais
lid-locking relais
BK
BU
10...15V
U
X9
P1
P2
3
4
Zur Kühlungsplatine A3 / X1
to cooling board A3 / X1
3 2
zurhlungs-
platine A3
to cooling
board A3
BK
RD
BK
WH
n.c.
Z1
4
6
3
2
5
1
WH
BK
GND
6 Impulse pro Umdrehung (siehe Tachocode)
6 pulses per revolution (see tacho code)
Tachosignal / tacho signal
Pin 4 GND (Pin 2)
+8V ... +15V
+5V
GND
OK
Unwucht
imbalance
Unwucht / Imbalance
X3 Pin 4 GND (Pin 1)
Stecker 5 und 6 nur
in 230V Ausführung
connector 5 and 6
only in 230 V version
12345678910111213141516
12345678910

Table of Contents

Related product manuals