EasyManua.ls Logo

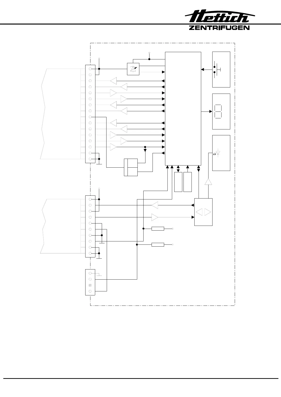
Hettich UNIVERSAL 32 - Blockdiagram Control board (CP)

Hettich UNIVERSAL 32
49 pages
Print Icon
To Next Page IconTo Next Page
To Next Page IconTo Next Page
To Previous Page IconTo Previous Page
To Previous Page IconTo Previous Page
Loading...
43/49
13.5. Blockdiagram Control board (CP)
+Ub
2345678910111214 131516 1
zur Versorgungsplatine (SB) A1 / X2
to supply board (SB) A1 / X2
X1
GND
&
&
EEPROM
EPROM
Steuerteil A4
control panel A4
+5V
+5V
+5V
Tastatur / keyboardLCD - Display
LED - Anzeige
LED indicators
µP
U (5.00V)
re f
Reset
Verschluss / lid locking
FC Stop
Deckel offen / lid open
RxD
empfangen / senden
listen / talk
TxD
Unwucht / imbalance
FC - ERROR
Tacho in
Temp.-fühler
temp. sensor
Kühlung aus / ein
cooling off / on
Übertemp.-erkennung
overtemp. detection
2345678910 1
zur Kühlungsplatine
(CB) A3 / X4
(nur gekühlte Version)
to cooling board
(CB) A3 / X4
(only refrigerated version)
+Ub
GND
X101
241
X100

Table of Contents

Related product manuals