EasyManua.ls Logo

Hioki IM3536-01 - Names and Functions of Parts

Hioki IM3536-01
270 pages
Print Icon
To Next Page IconTo Next Page
To Next Page IconTo Next Page
To Previous Page IconTo Previous Page
To Previous Page IconTo Previous Page
Loading...
18
Names and Functions of Parts
1.2 Names and Functions of Parts
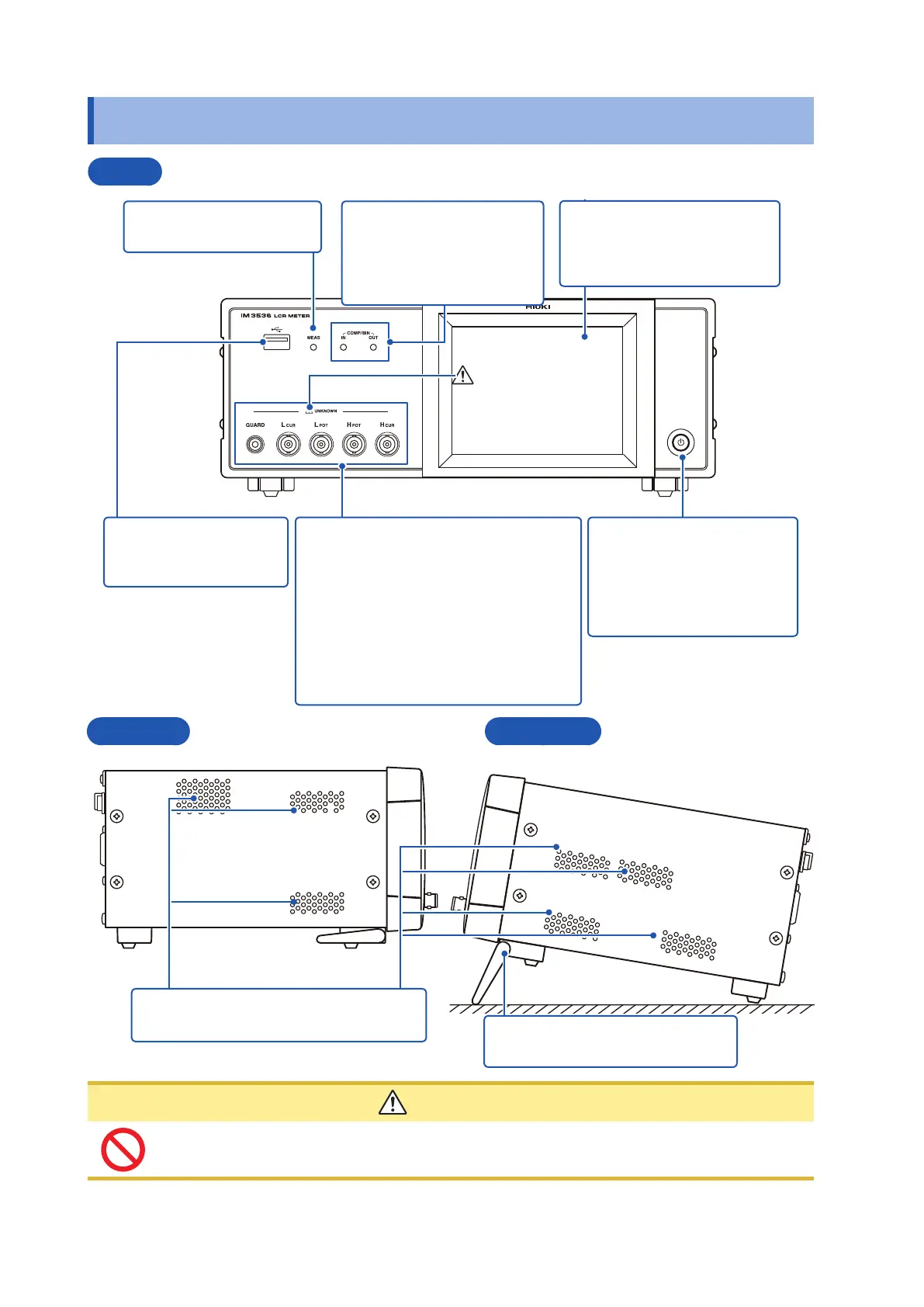
Front
LCD display
This is a touch panel display.
Press the keys displayed on the
screen to operate the instrument.
Measurement LEDs
Lights during measurement.
Judgment result
indication LEDs
Indicates the judgment results
for comparator and BIN mea-
surement (p. 70, p. 75).
Measurement terminals
Connect measurement cables or a
xture(p. 35).
H
CUR
jack: Current source terminal
H
POT
jack: Detected voltage high terminal
L
POT
jack: Detected voltage low terminal
L
CUR
jack: Measurement current detected
terminal
GUARD jack: Shield (measurement ground)
terminal
Power button
Turns the instrument on and off
while the main power
switch is
in the “on” position
(p. 36)
.
(The main power switch is
located at the rear.)
Front USB connector
Connect a USB ash drive
storage device (p. 138).
See
“Handling the cords,
xtures, and probes”
(p. 14).
Left side Right side
Stand
Enables the instrument to be tilted.
Vents
Keep clear of obstructions(p. 12).
CAUTION
Do not apply heavy downward pressure with the stand extended. The stand could be dam-
aged.

Table of Contents

Related product manuals