EasyManua.ls Logo

HP dv6000 - Page 38

HP dv6000
233 pages
Print Icon
To Next Page IconTo Next Page
To Next Page IconTo Next Page
To Previous Page IconTo Previous Page
To Previous Page IconTo Previous Page
Loading...
2–12 Maintenance and Service Guide
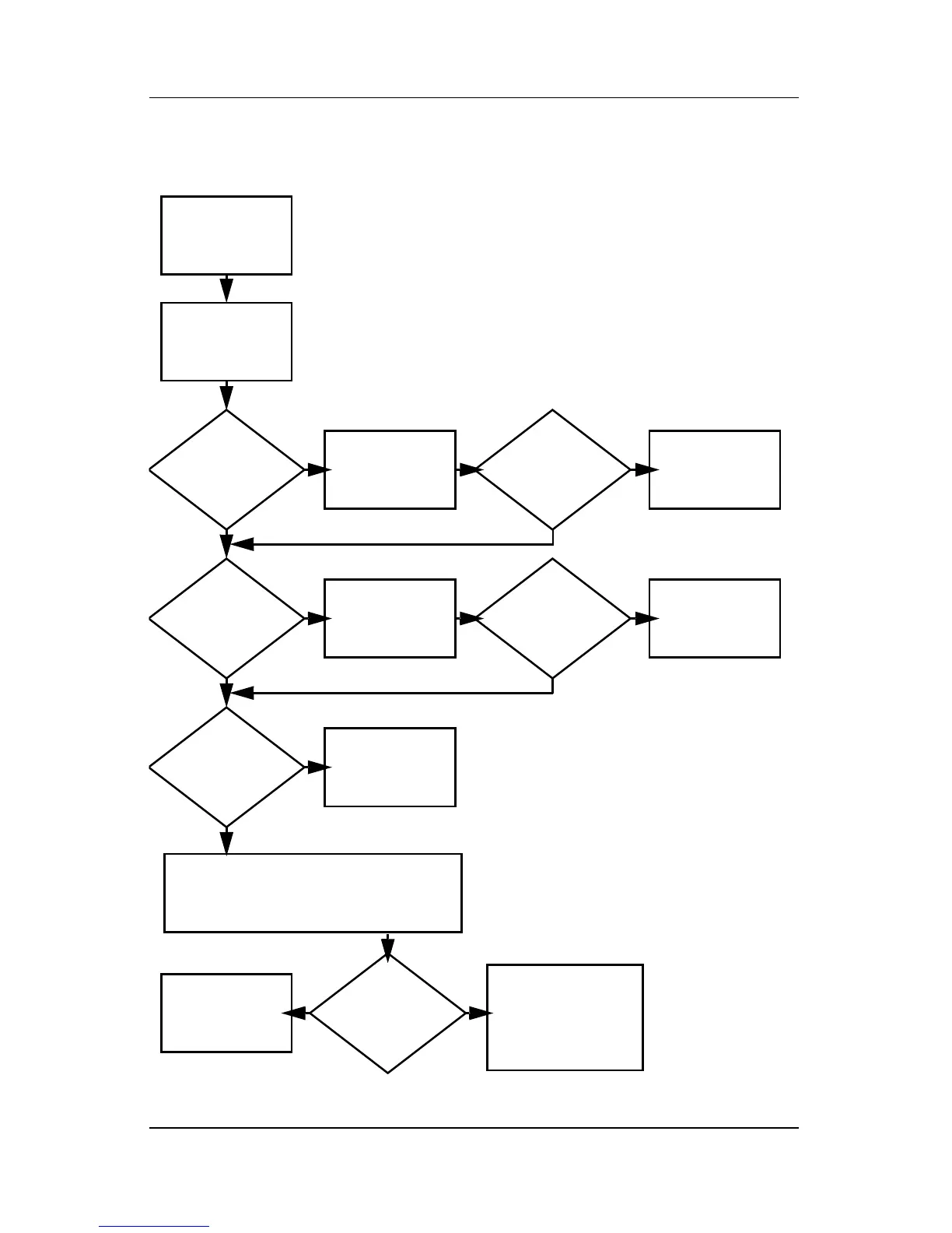
Troubleshooting
Flowchart 2.2—No Power, Part 1
1. Reseat the power cables in the docking
device and at the AC outlet.
2. Ensure the AC power source is active.
3. Ensure that the power strip is working.
Done
Remove from
docking device
(if applicable).
Power up
on battery
power?
Power up
on AC
power?
Power up in
docking
device?
Power up
on battery
power?
Power up
in docking
device?
Done
Reset
power.*
Reset
power.*
Power up
on AC power?
N
Y
Y
N
N
Y
N
N
Y
Y
YN
1. On select models, there is a separate
reset button.
2. On select models, the computer can be
reset using the standby switch and either
the lid switch or the main power switch.
*NOTES
Go to
“Flowchart
2.4—No Power,
Part 3.
Go to
“Flowchart
2.3—No Power,
Part 2.
Go to
“Flowchart
2.8—Nonfunctioning
Docking Device (if
applicable).
No power
(power LED
is off).

Table of Contents

Related product manuals