EasyManua.ls Logo

IMO VXSM75-1 - Page 41

IMO VXSM75-1
114 pages
Print Icon
To Next Page IconTo Next Page
To Next Page IconTo Next Page
To Previous Page IconTo Previous Page
To Previous Page IconTo Previous Page
Loading...
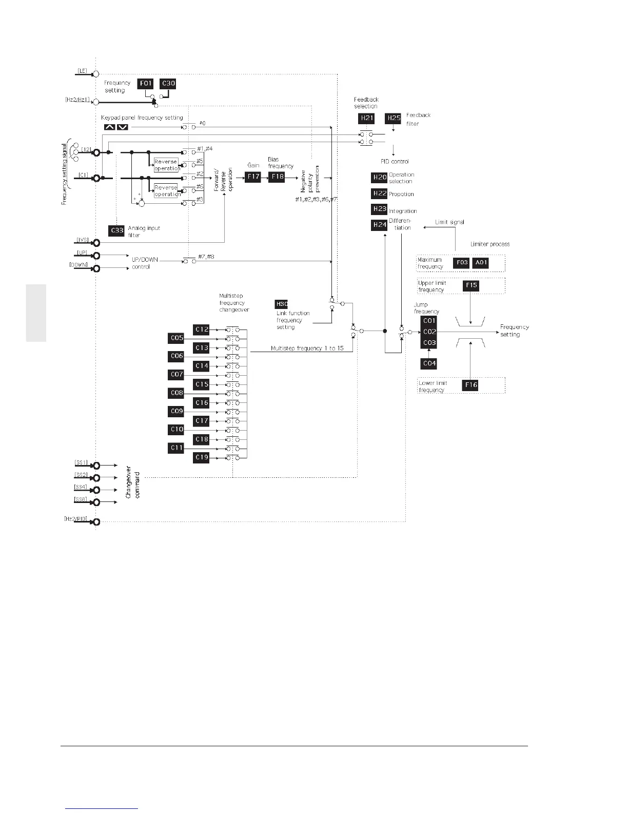
5-12 Selecting Functions
5
Frequency setting block diagram

Table of Contents

Related product manuals